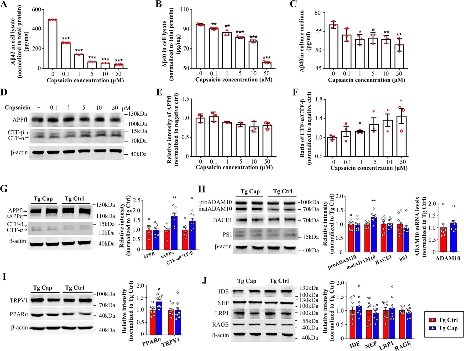
Fig. 3: Effects of capsaicin on Aβ metabolism.

a–c Aβ42 and Aβ40 levels in cell lysates and Aβ40 levels in culture medium measured with ELISA in SH-SY5Y-APP695 cells treated with or without various concentrations of capsaicin for 24 h. (N = 3, mean ± SEM; Student’s t test, two-sided. **p < 0.01, ***p < 0.001). d Western blots for full-length APP (APPfl), CTF-α and CTF-β in SH-SY5Y-APP695 cells treated with or without various concentrations of capsaicin for 24 h. e, f Quantitative analysis of APPfl and the ratio of CTF-α/CTF-β in SH-SY5Y-APP695 cell lysates measured by Western blot (N = 3, mean ± SEM; Student’s t test, two-sided. *p < 0.05). g Western blots and quantitative analysis for APP and APP metabolites in brain homogenates of Tg Ctrl and Tg Cap mice (N = 8 per group, mean ± SEM; Student’s t test, two-sided. *p < 0.05, **p < 0.01). h Western blots and quantitative analysis of APP cleavage enzymes and ADAM10 mRNA levels quantified by qRT-PCR in brain homogenates (N = 8 per group, mean ± SEM; Student’s t test, two-sided. **p < 0.01). i Western blots and quantitative analysis of PPARα and TRPV1 in brain homogenates of Tg Ctrl and Tg Cap mice (N = 8 per group, mean ± SEM; Student’s t test, two-sided. *p < 0.05). j Western blots and quantitative analysis of Aβ-degrading and Aβ-transporting receptors in the blood-brain barrier in brain homogenates (N = 8 per group, mean ± SEM; Student’s t test, two-sided.). Tg APP/PS1 transgenic mice, Cap Capsaicin, Ctrl Control.