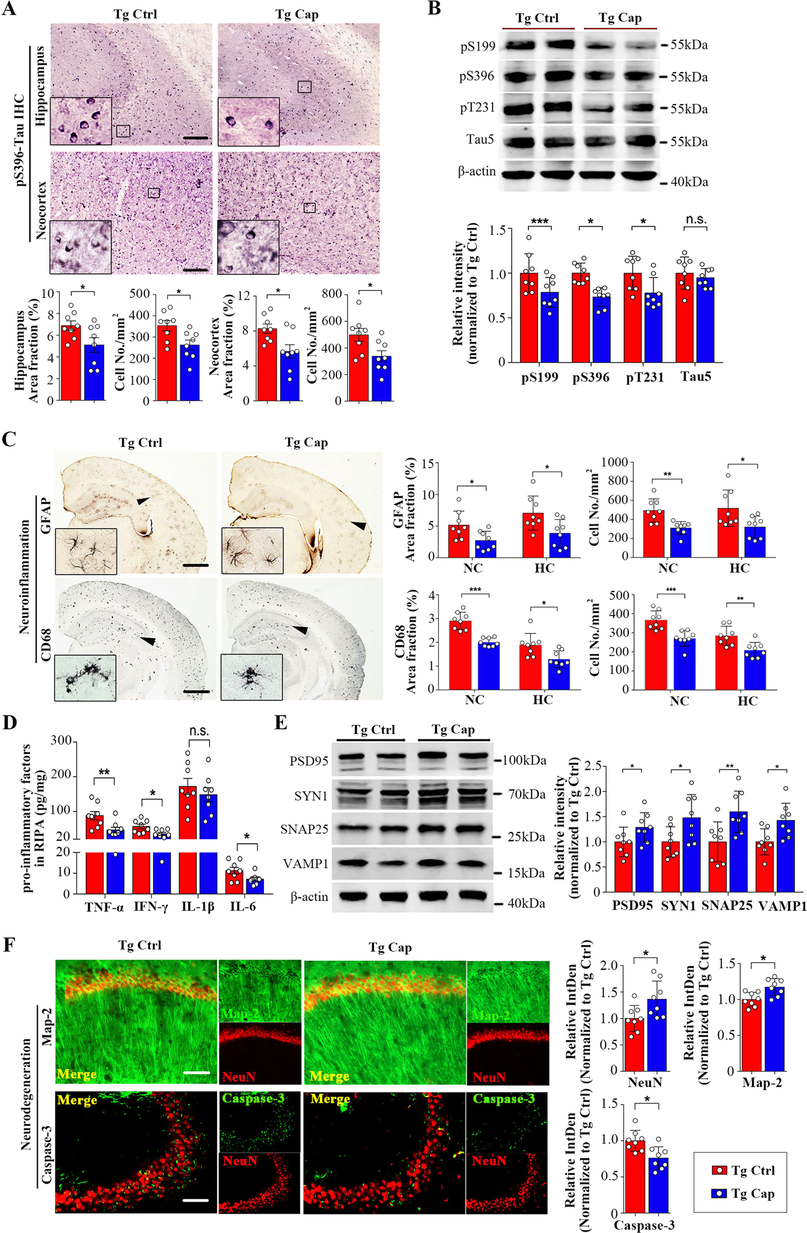
Fig. 4: Capsaicin attenuates AD-type pathologies in APP/PS1 mice.

a Representative images of PS396 immunohistochemical staining and quantitative analysis of pS396-positive staining in the neocortex and hippocampus. Insets show the representative morphology at higher magnification. Scale bar, 50μm. b Western blots and quantification of phosphorylated tau at multiple sites in brain homogenates. c Immunostaining and quantification of activated microgliosis (CD68) and astrocytosis (GFAP) in neocortex and hippocampus. Insets show the representative morphology at higher magnification. Scale bar, 500μm. d ELISA assays of proinflammatory factors in brain homogenates of Tg Ctrl and Tg Cap mice. e Western blot and quantitative analysis of synapse-related proteins in brain homogenates. f Representative images and quantification of fluorescence intensity (relative integrated density) of neurons and dendrites in the CA1 region of the hippocampus stained with anti-NeuN and anti-MAP-2 immunofluorescence and neuronal apoptosis in the CA3 region stained with activated caspase-3 immunofluorescence. Scale bar, 20μm. N = 8 per group. Data are presented as mean ± SEM. Student’s t test, two-sided. *p < 0.05, **p < 0.01, ***p < 0.001. Tg APP/PS1 transgenic mice, CapCapsaicin, Ctrl Control, IntDen integrated density.