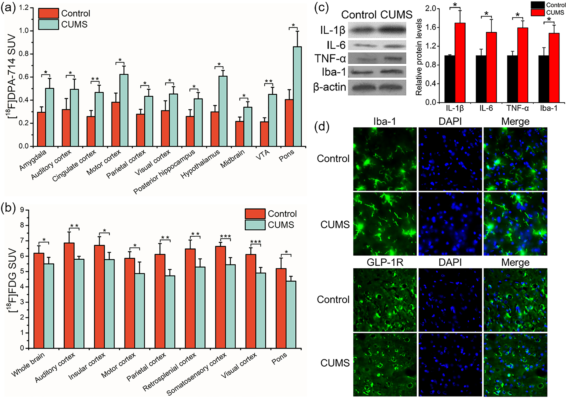
Fig. 3: Multimodal assessment of CUMS-induced depressive rats.

The [18F]DPA-714 uptake quantification in 11 ROIs (a) and the [18F]FDG uptake quantification in 9 ROIs (b) of the brain which showed significant differences between control group and CUMS group. c Western blot analysis of IL-1β, IL-6, TNF-α, and Iba-1 in hippocampus of normal rats and CUMS rats. d Immunofluorescence staining of hippocampal sections from normal rats and CUMS rats. *p < 0.05; **p < 0.01; ***p < 0.001. VTA ventral tegmental area. n = 12/group for PET imaging (a, b). n = 3 for western blot and immunofluorescence (c, d).