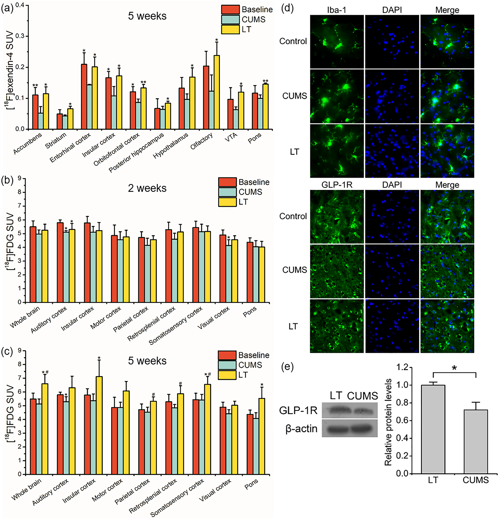
Fig. 4: Multimodal evaluation of light therapy for CUMS-induced depression.

a The [18F]exendin-4 quantification in ten ROIs that showed significant differences between CUMS and LT groups after 5 weeks of light therapy. *p < 0.05; **p < 0.01 compared to CUMS group. The [18F]FDG quantification after 2 weeks (b) and 5 weeks (c) of light therapy in nine ROIs which showed decreased glucose metabolism caused by CUMS at baseline. *p < 0.05 compared to baseline. #p < 0.05 compared to CUMS group. d Immunofluorescence of hippocampal sections from normal rats, untreated CUMS rats, and LT treated CUMS rats. e Western blot analysis of GLP-1R in hippocampus of LT treated CUMS rats and untreated CUMS rats. *p < 0.05. VTA ventral tegmental area. n = 6 (CUMS and LT) and n = 12 (baseline) for PET imaging (a–c). n = 3 for western blot and immunofluorescence (d, e).