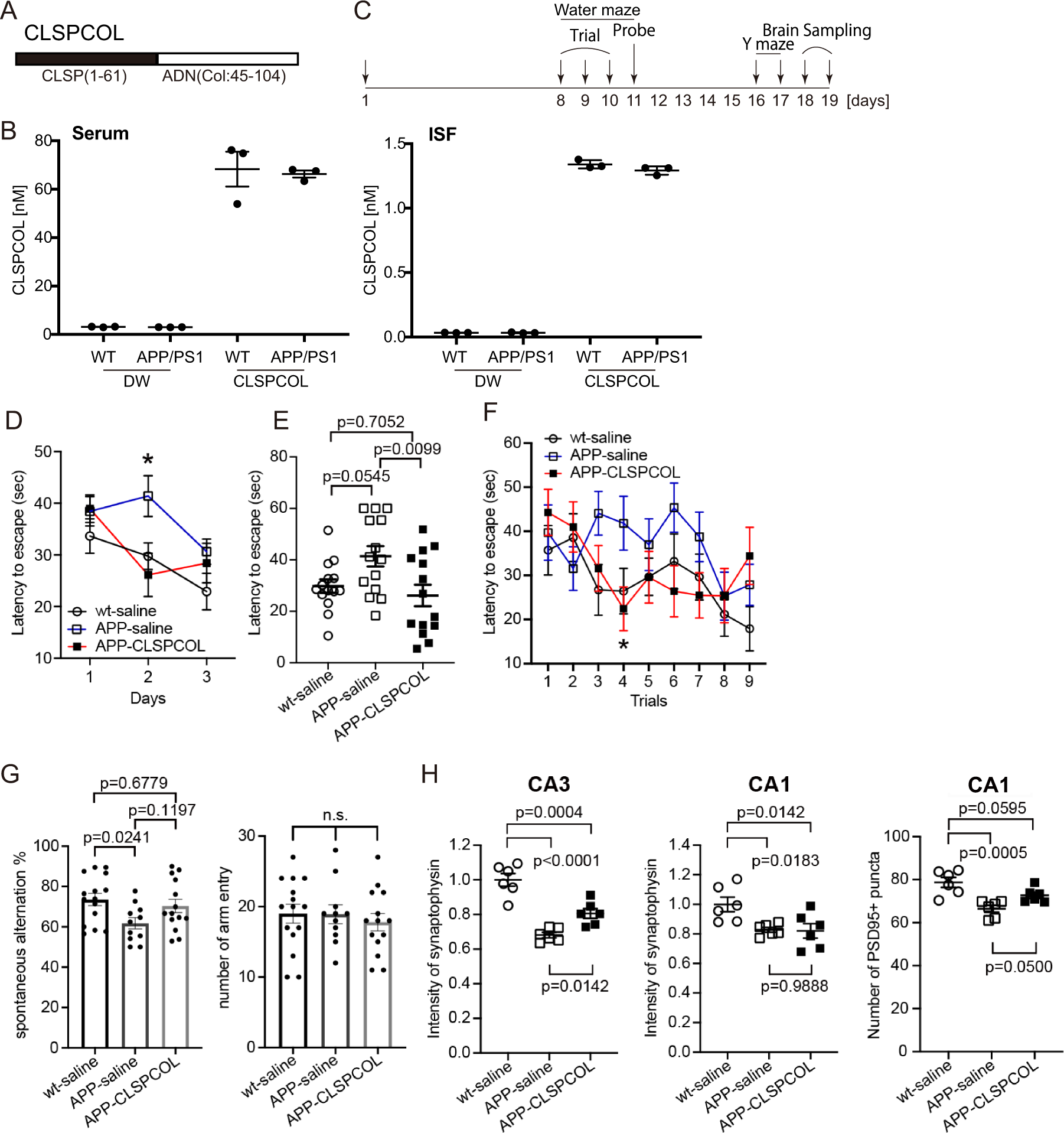
Fig. 5: Mouse CLSPCOL alleviates learning impairment and synaptic loss in aged APP/PS1 mice.
From: Restoration of the reduced CLSP activity alleviates memory impairment in Alzheimer disease

a A schematic diagram of CLSPCOL. b Mouse CLSPCOL penetrates the blood-brain barrier efficiently. Twenty-five after a single subcutaneous injection of distilled water or 5 nanomol of mouse CLSPCOL, aged male APP/PS1 and wt littermate mice (16-month-old; N = 5 for each group) were sacrificed for the preparation of sera and ISFs. Mouse CLSPCOL concentrations in the sera and ISFs are shown. c A schematic illustration of the mouse experimental schedule. d Morris water maze trial tests were performed from the 8th to 10th days with three trials per day. Mean ± SEM of latency to escape (time spent to find and escape to the hidden platform) for each group on separate days was shown (days 1-3). Two-way ANOVA followed by post hoc Tukey analysis of the three-day results revealed that p was statistically significant (0.0044) for the comparison between APP/PS1-saline and APP/PS1-CLSPCOL groups only for the second day. e All raw data on the second day of the water maze test are presented as dots with the mean ± SEM of latency to escape for each group. Statistical analysis was performed using one-way ANOVA followed by post hoc Dunnett analysis. f Mean ± SEM of latency to escape for each group on each session was shown for three days (total 9 sessions). Two-way ANOVA followed by post hoc Tukey analysis of the whole-trial results revealed that p was 0.0347 for the comparison between APP/PS1-saline and APP/PS1-CLSPCOL groups, in the fourth trial. g From the 16th to 18th day, mice were subjected to the Y maze test. Raw data and mean ± SEM of the alternation percentage for each group (N = 15, N = 11, and N = 14 for wt-saline, APP/PS1-saline, and APP/PS1-CLSPCOL groups, respectively) are shown. Statistical analysis was performed using One-way ANOVA followed by post hoc Dunnett analysis. The number of arm entries was counted as a locomotion index on the right panel. n.s. not significant. h Coronal hippocampal sections, prepared from three groups (N = 6), were immunostained with the monoclonal antibody to synaptophysin, a presynaptic marker (left and central panels), or PSD-95, a postsynaptic marker (right panel). The mean fluorescence intensities of synaptophysin in the 100 × 100 μm areas of the hippocampal CA3 or CA1 regions are presented as a fold change relative to the mean value for wt mice (left and central panels). PSD95-positive puncta were counted in three representative 50 × 50 μm areas in the hippocampal CA1 regions and the average numbers of puncta per area were calculated (right panel). Scatter plot graphs show individual data. Data indicated by bars are the means ± SEM values of six male mice. Statistical analysis was performed using One-way ANOVA followed by post hoc Dunnett analysis.