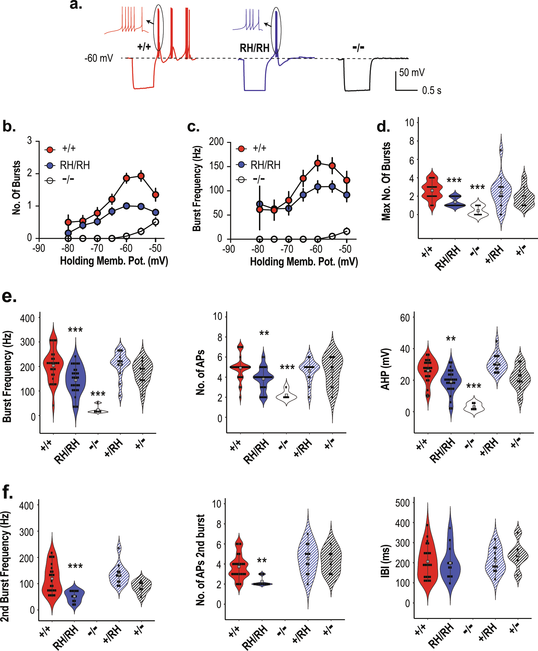
Fig. 3: Reduction of rebound bursting in the Cacna1iRH/RH and Cacna1i−/− TRN neurons.

a Sample traces from Cacna1i+/+, Cacna1iRH/RH, and Cacna1i−/− mice showing hyperpolarization induced rebound burst firing in a representative TRN neuron from a holding potential of −60 mV. Inset displays a single burst from each genotype at high temporal resolution showing the classic acceleration–deceleration pattern. b Relationship of holding membrane potential and the number of rebound bursts observed in all TRN neurons of Cacna1i+/+, Cacna1iRH/RH, and Cacna1i−/− animals. In general, Cacna1i+/+ neurons displayed increased number of bursts at more depolarized potentials. Lack of rebound bursting is apparent in Cacna1i−/− TRN neurons, whereas Cacna1iRH/RH TRN neurons show a clear reduction in peak number of rebound burst. c Relationship of holding membrane potential and the first burst frequency observed in TRN neurons of Cacna1i+/+, Cacna1iRH/RH, and Cacna1i−/− animals. Similar to what is observed in b, in general there was an increase in first burst frequency with more depolarized holding potentials with an apparent reduction in peak burst frequency observed in Cacna1iRH/RH neurons. There was also a dramatic reduction in burst frequency in the Cacna1i−/− neurons that showed some form of rebound bursting. d The maximum number of bursts observed per neuron irrespective of holding potentials are plotted for all genotypes, showing a significant reduction in the Cacna1iRH/RH and Cacna1i−/− TRN neurons (p < 0.0001; R2 = 0.3836; F (4,88) = 13.69; one-way ANOVA). e First burst frequency (p < 0.0001; R2 = 0.4143; F (4,78) = 13.79; one-way ANOVA) and number of action potentials in the first burst (p < 0.0001; R2 = 0.2701; F (4,78) = 7.22; one-way ANOVA), as well as the after hyperpolarization (AHP; p < 0.0001; R2 = 0.4824; F (4,78) = 18.17; one-way ANOVA) observed in the first burst across all genotypes showing significant reductions in Cacna1iRH/RH and Cacna1i−/− animals. f Frequency (p < 0.0001; R2 = 0.361; F (3,48) = 9.04; one-way ANOVA), number of action potentials (p = 0.0001; R2 = 0.3529; F (3,48) = 8.73; one-way ANOVA) in the second burst, and the inter-burst-interval (IBI; p = 0.4027; R2 = 0.0246; F (3,48) = 0.4027; one-way ANOVA) between first and second burst across all genotypes showing significant reductions in Cacna1iRH/RH TRN neurons. Cacna1i−/− TRN neurons never showed repetitive bursting and are therefore excluded. **p < 0.01; ***p < 0.001; in each violin plot for d, e and f black squares represent individual data points and white boxes represent mean value; length of black line represents the interquartile range. All mean values and detailed statistics are listed in Supplementary Table 1.