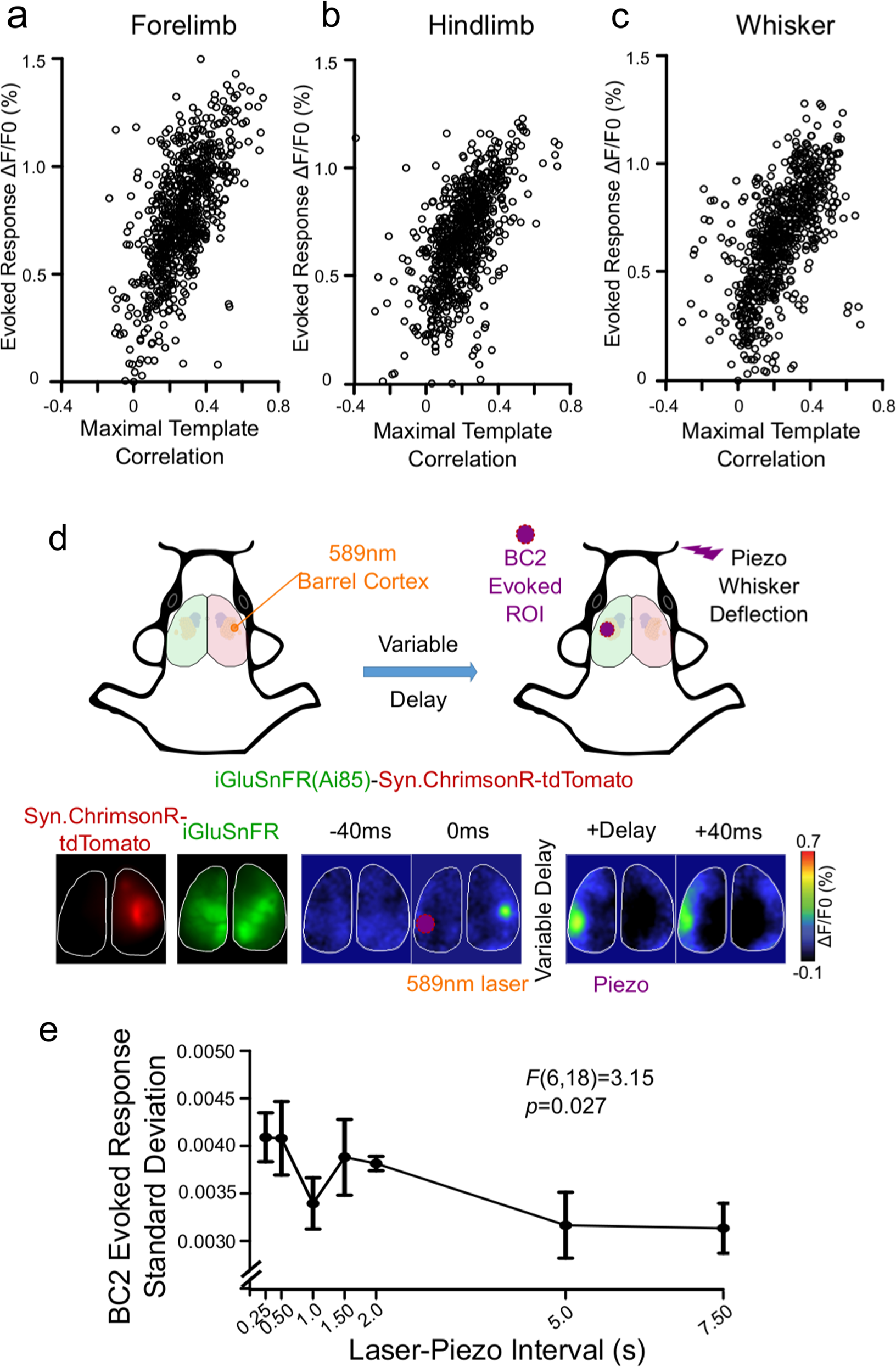
Fig. 5: Motifs and regional activity preceding sensory-evoked responses influence response variability.
From: Stress impacts sensory variability through cortical sensory activity motifs

a–c Scatterplots illustrating the relationship between sensory patterned activity preceding stimulation and the corrected amplitude of sensory responses to electrical subcutaneous limb stimulation or piezoelectric whisker deflection (ten trials per modality per animal, n = 77 animals). The 200 ms baseline for each trial was correlated with the sensory template, and the maximal correlation isolated. Generalized linear mixed effect models with random effects for individual mice revealed significant relationships between maximal correlation and response amplitude for a forelimb responses (estimate = 0.52, 95%CI: 0.40–0.63, t(768) = 8.81, p = 8.24 × 10−18, p-corrected = 2.47 × 10−17), b hindlimb responses (estimate = 0.41, 95%CI: 0.31–0.51, t(768) = 8.08, p = 2.49 × 10−15, p-corrected = 7.47 × 10−15), and c whisker responses (estimate = 0.50, 95%CI: 0.41–0.59, t(768) = 11.22, p = 3.41 × 10−27, p-corrected = 1.02 × 10−26). d A schematic representation of the experimental strategy where activity in barrel sensory cortex was optically induced with ChrimsonR and a 589-nm laser pulse, and after a variable interval (250 ms–7.5 s) the C2 whisker was piezo deflected. Below the schematic are representative images taken in vivo from the experiment visualizing Syn.ChrimsonR-tdTomato with 525 nm excitation and 645 nm emission filters, iGluSnFR with 470 nm excitation and 535 nm emission filters, alongside a montage illustrating the response ROI, the 589 nm laser response, and the sensory-evoked response after a variable delay. e The standard deviation of 30 trials delivered at each interval revealed increased variability as the laser pulse-piezo interval narrowed (n = 4 animals, F(6,18) = 3.15, p = 0.027). Error bars in graph represent mean ± standard error.