Fig. 3: ErbB4 protein, but not its kinase activity, is important for inhibitory synapse formation.
From: ErbB4 promotes inhibitory synapse formation by cell adhesion, independent of its kinase activity

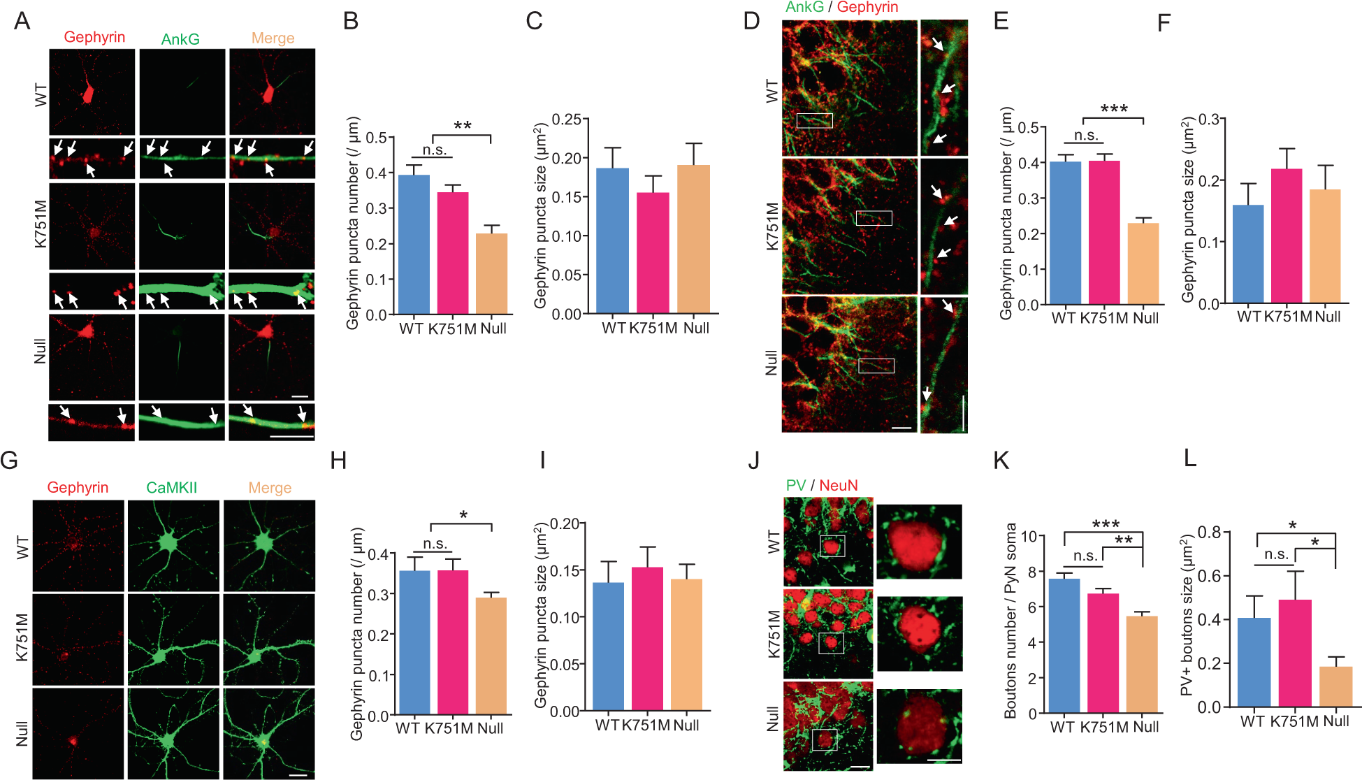
A–C AIS gephyrin puncta number was decreased in primary Null hippocampal neurons, but not in K751M neurons. Representative images of gephyrin+ inhibitory synapses onto AnkG+ AIS of cultured hippocampal PyNs (A). Arrows indicate gephyrin puncta contacting with AIS. Scale bar, 20 μm for lower magnification images and 10 μm for enlarged magnification images. Quantitative analysis of AIS gephyrin puncta number (B) and size (C) in A. n = 39 neurons for WT, n = 35 neurons for K751M, and n = 20 neurons for Null. D–F AIS gephyrin puncta number was decreased in the hippocampus of Null mice, but not K751M mice. Representative images of gephyrin+ inhibitory synapses onto AnkG+ AIS of CA1 PyNs in brain slices. Boxed areas were enlarged in the respective right images (D). Arrows indicate gephyrin puncta contacting with AIS. Scale bar, 10 μm for lower magnification images and 5 μm for enlarged images of boxed areas. Quantitative analysis of AIS gephyrin puncta number (E) and size (F) in D. n = 28 neurons from four WT, n = 28 neurons from four K751M, and n = 28 neurons from four Null mice. G–I Perisomatic gephyrin puncta number was decreased in primary Null hippocampal neurons, but not in K751M neurons. Representative images of gephyrin+ inhibitory synapses onto perisoma of cultured hippocampal PyNs (G). Scale bar, 20 μm. Quantitative analysis of AIS gephyrin puncta number (H) and size (I) in G. n = 20 neurons for WT, n = 25 neurons for K751M, and n = 25 neurons for Null. J–L Perisomatic gephyrin puncta number was decreased in the hippocampus of Null mice, but not K751M mice. Representative images of gephyrin+ inhibitory synapses onto perisoma of CA1 PyNs in brain slices. Boxed areas were enlarged in the respective right images (J). Scale bar, 10 μm for lower magnification images and 5 μm for enlarged images of boxed areas. Quantitative analysis of perisomatic gephyrin puncta number (K) and size (L) in D. n = 30 neurons from four WT mice, n = 35 neurons from four K751M mice, and n = 32 neurons from four Null mice. Data were shown as mean ± SEM, *p < 0.05, **p < 0.01, ***p < 0.001, n.s. p > 0.05. One-way ANOVA.