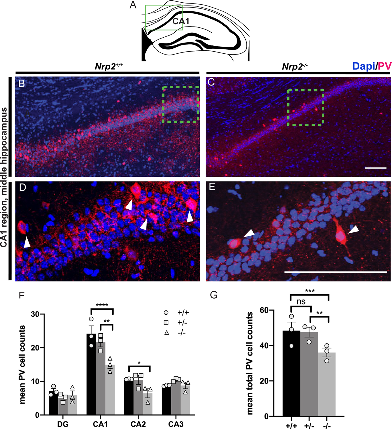
Fig. 1: Developmental deletion of Nrp2 leads to reduced numbers of parvalbumin (PV) expressing neurons in the CA1 region of the hippocampus.
From: Reduced hippocampal inhibition and enhanced autism-epilepsy comorbidity in mice lacking neuropilin 2

A Schematic of a coronal adult hippocampal section, green box indicates CA1 hippocampal region of images in B–E. B–C Immuno-labeled of Nrp2+/+ (littermate control) and Nrp2−/− brain sections, respectively, with anti-PV (red) and DAPI (blue). D–E High magnification images of green boxes in B and C, respectively. Scale bars: 100 μm in C and E for B and D, respectively. F Quantification of the averaged number of PV + cells by hippocampal region. Significantly fewer number of PV + neurons found in CA1 region of Nrp2−/− compared to Nrp2+/+ mice. Error bars are ± SEM; two-way ANOVA, post hoc Tukey: ****p < 0.0001 + /+ vs. −/−; **p = 0.0012 + /− vs. −/− in CA1; *p = 0.0435 + /+ vs. −/− in CA2. G Quantification of total mean PV + cells. Significantly more PV expressing neurons found in hippocampal region of Nrp2+/+ and Nrp2+/− mice compared to Nrp2−/− mice. Error bars are ± SEM; two-way ANOVA, post hoc Tukey: ***p = 0.0004 + /+ vs. −/−; **p = 0.0048 + /− vs. −/−; ns p = 0.6072. For F and G: n = 3 animals/genotype.