Fig. 2: Nrp2 deletion results in reduced numbers of neuropeptide Y (NPY) expressing neurons in the CA1 region.
From: Reduced hippocampal inhibition and enhanced autism-epilepsy comorbidity in mice lacking neuropilin 2

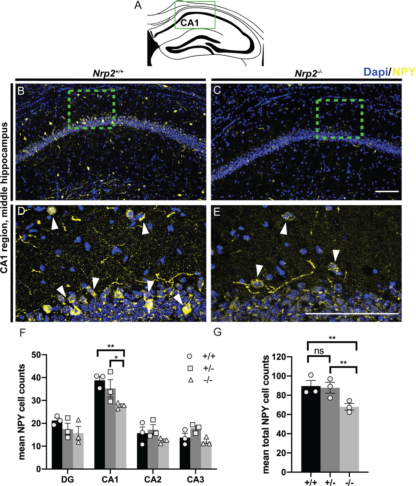
A Schematic of a coronal adult hippocampal section, green box indicates CA1 hippocampal region of images in (B–E). B–C Immuno-labeled Nrp2+/+ and Nrp2−/− brain sections, respectively, with anti-NPY (yellow) and Dapi (blue). D and E High magnification images of green boxes in B and C, respectively, with white arrows indicating cells. Scale bars: 100 μm in C and E for B and D, respectively. F Quantification of the averaged number of NPY+ cells by hippocampal region. Significantly more NPY+ neurons found in CA1 region of Nrp2+/+ compared to Nrp2−/− mice. Error bars are ± SEM; two-way ANOVA, post hoc Tukey: *p = 0.0474, **p = 0.0030. G Quantification of total mean NPY + cells. Significantly fewer NPY expressing neurons found in hippocampal region of Nrp2−/− compared to Nrp2+/+ or Nrp2+/− mice. Error bars are ± SEM; two-way ANOVA, post hoc Tukey: **p = 0.0040 + /+ vs. −/−, **p = 0.0078 + /− vs. −/−, and ns p = 0.9569. In F and G: n = 3 animals/genotype.