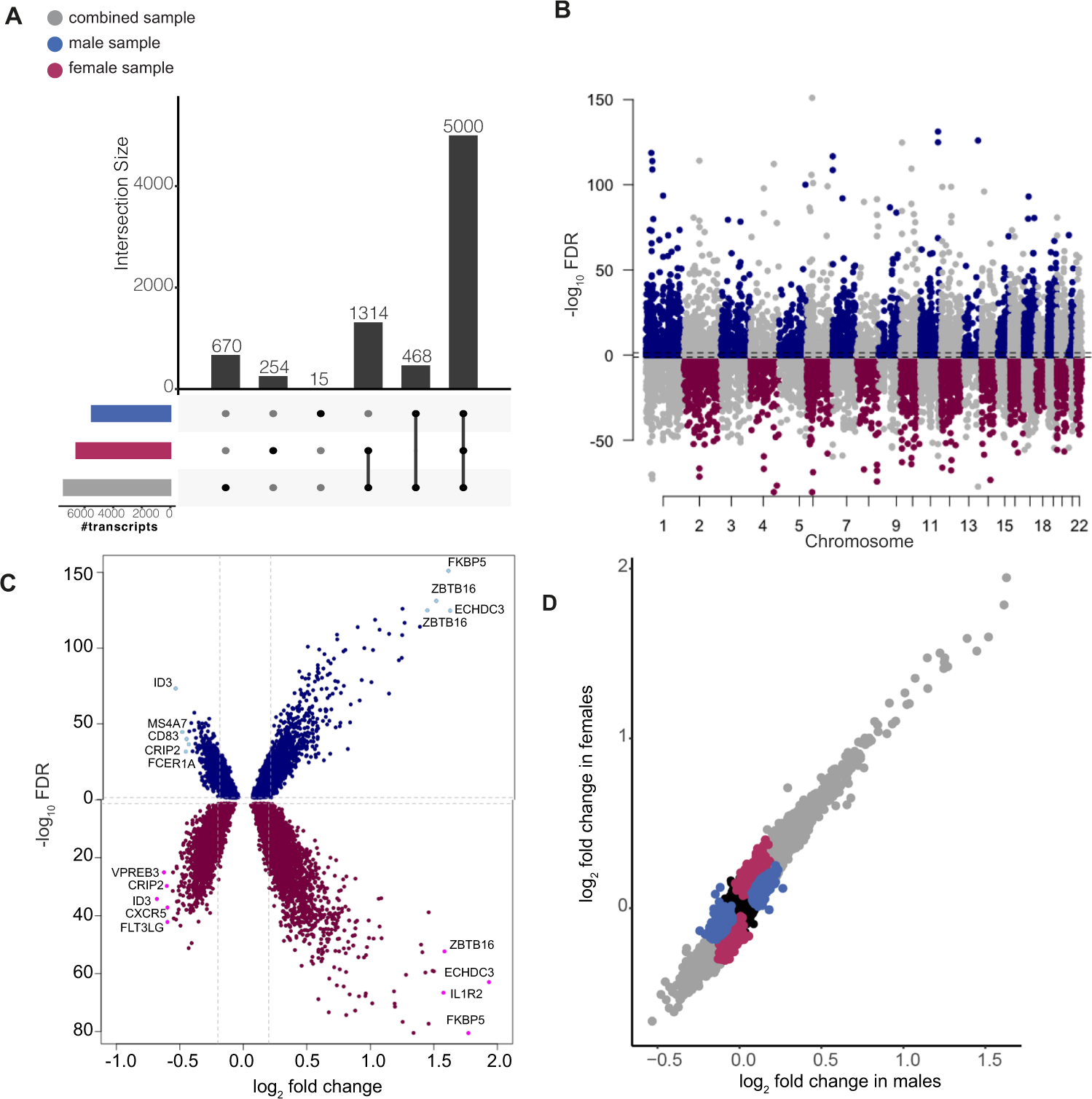
Fig. 2: Differential GR-response gene expression analysis results.

Differential GR-response gene expression analysis (GR-DEA): A Upset plot displaying the overlapping significant transcripts identified in combined and sex-stratified GR-DEA. The majority of transcripts were found in both the combined and stratified analyses independently. B Miami plot of results across 11,994 autosomal transcripts. Dashed lines indicate significance cut-off at an FDR of 5%. 6,568 GR-DE transcripts were significantly differentially regulated in females (n = 93 individuals; bottom panel) and 5483 GR-DE transcripts in males (n = 196 individuals; top panel). C Volcano plot of log2 fold change (x-axis) by −log10FDR. Upper panel showing male GR-DE transcripts at an FDR of 0.05 with FCs ranging from 0.68 to 3.06. Lower panel showing female GR-DE transcripts with FCs ranging from 0.62 to 3.82. D Scatterplot showing the difference in gene expression between post dexamethasone and baseline for males (y-axis) and females (x-axis) colored by identification in combined analysis (n = 5000 transcripts), females (n = 1568), males (n = 483), and neither females or males (n = 4943). Significant results, whether supported in the combined analysis or limited to sex-stratified analyses, are mainly limited to the upper right and lower left quadrants, supporting consistent effect directions between males and females.