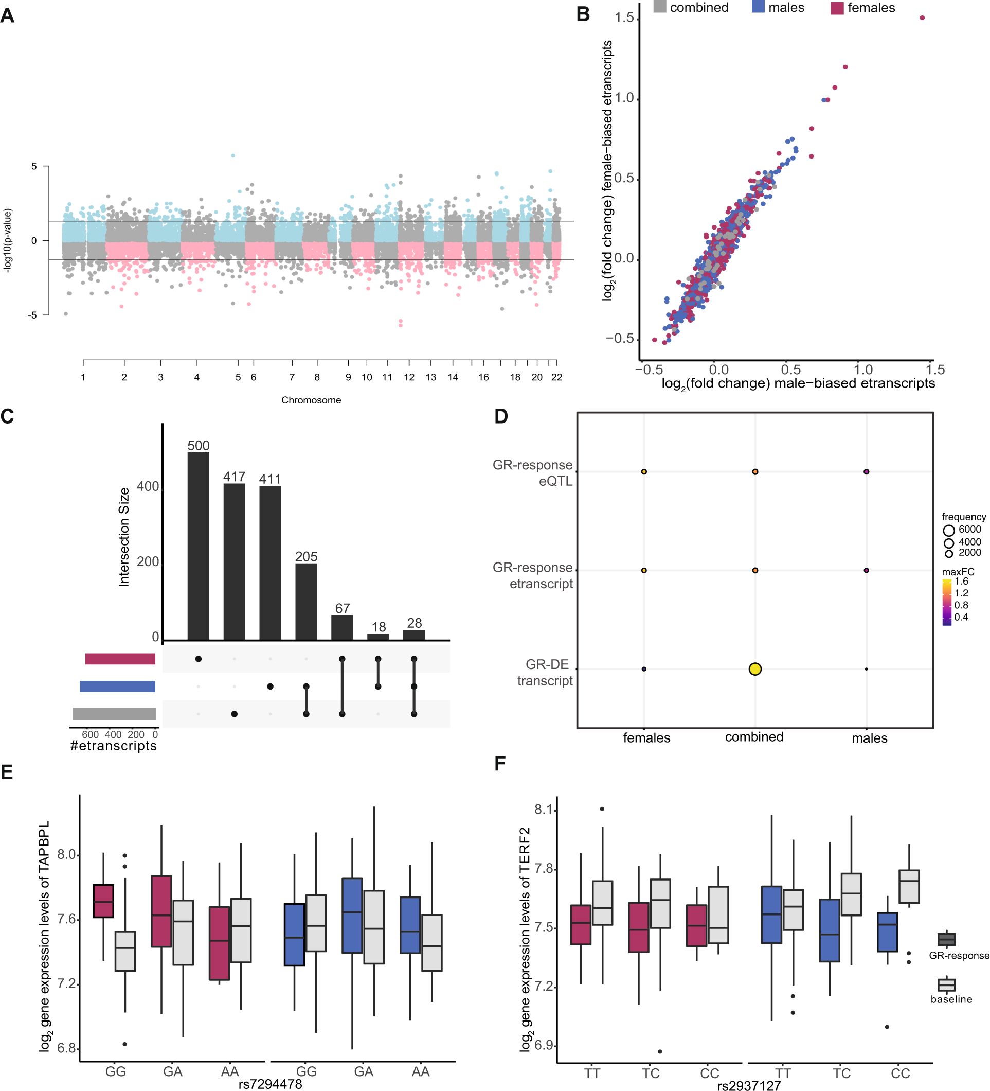
Fig. 3: GR-response cis-eQTL analyses results.

GR-response cis-eQTL analyses: A Miami plot of eQTL results. Only the best eQTL per etranscript is plotted. Dashed lines indicate significance cut-off at an FDR of 5%. B Mean log2 fold changes between post dexamethasone and baseline colored by identification of etranscripts in combined analysis (n = 46 transcripts), females (n = 567) or males (n = 616). The effects of the etranscripts for male and females were similar (Wilcoxon p-value = 0.7). C Upset plot displaying the overlapping significant GR-response etranscripts identified in combined analysis, males, and females. The majority of these transcripts were specific to females (91%, n = 193), whereas 68 (59%) transcripts were specific to males and 74 (57%) transcripts were found in the combined eQTL analysis. D Balloon plot showing the frequency of transcripts found in (1) females but not the combined analysis, (2) the combined analysis, and (3) males but not the combined analysis, across GR-DE transcripts, etranscripts, and etranscript-eSNP pairs. In the GR-DE analysis, the majority of transcripts are identified in the combined analysis, whereas etranscripts and eSNP pairs (eQTLs) show more of an even distribution across females, combined, and males. Maximum fold changes were higher in female etranscripts relative to males. E, F Boxplots of overlapping significant GR-DE transcripts and etranscripts. Gene expression is stratified by eSNP and shown for females and males. E Tag eSNP rs7294478 is located in an intron of C1RL-AS1 on chromosome 12. However, the eQTL effect was observed only in females on TAPBPL expression, which is located over 700 kb downstream. TAPBPL itself is one of the significant DR-DE genes identified in females (FDR = 0.00068 vs. FDR = 1 in males). F The intronic tag eSNP rs2937127 demonstrates no effect in females, while in males the minor allele was associated with a down regulation of TERF2 gene expression (FDR = 0.04). TERF2 is located approximately 470 kb upstream of the tag eSNP, which is positioned in the gene WWP2.