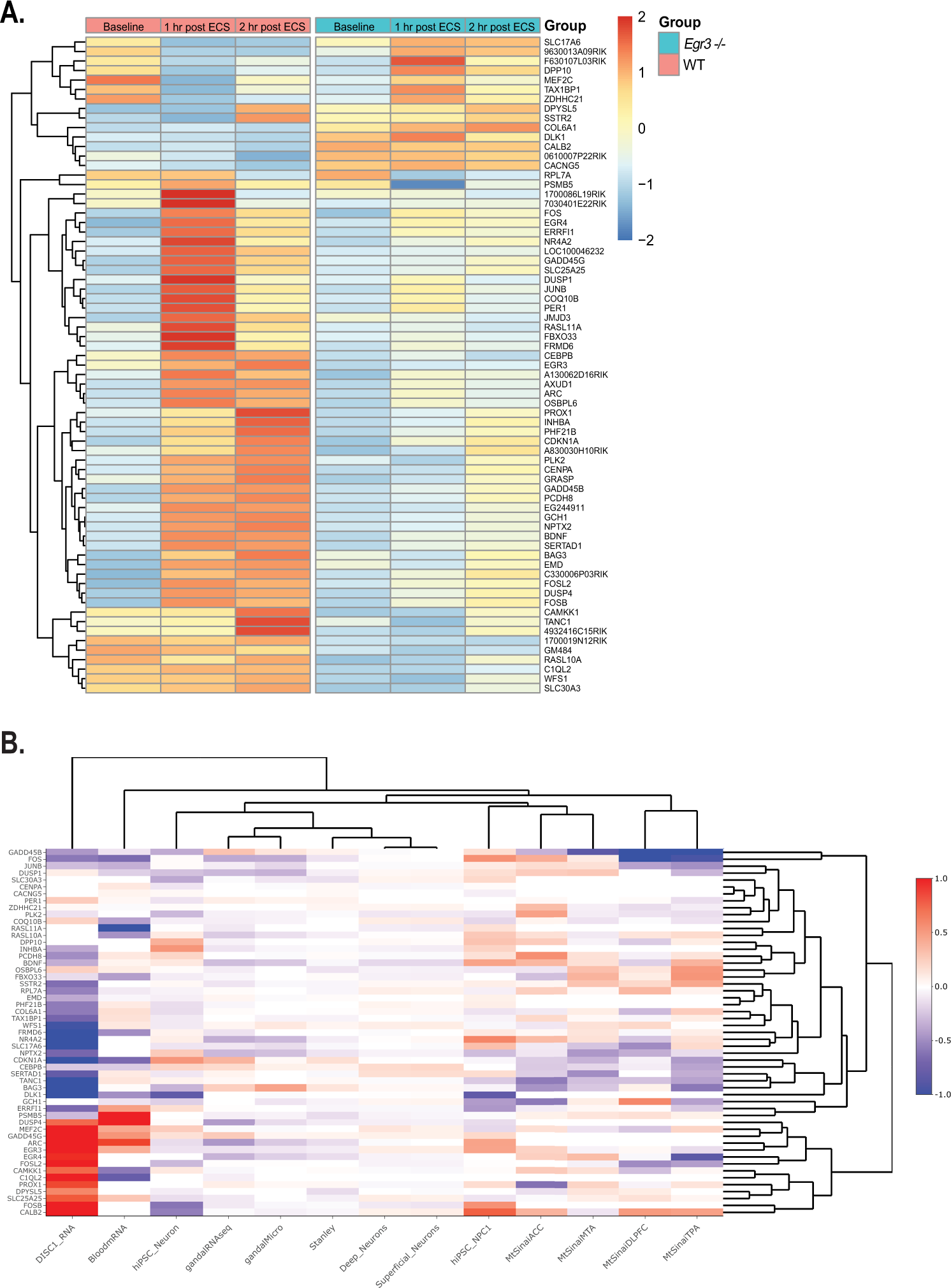
Fig. 1: EGR3-dependent genes show altered expression in schizophrenia studies.

A Expression heatmap of genes differentially expressed in WT versus Egr3−/− mice following ECS. Expression microarray revealed 69 genes that were differentially expressed in the hippocampus of Egr3−/− mice compared to WT one hour following ECS. The average expression level for each of these genes is shown along a horizontal row in WT (left) and Egr3−/− mice (right) at baseline, and 1 h and 2 h following ECS. (n = 4 animals per condition). B Thirteen published gene expression studies in schizophrenia were queried for the 69 genes that are differentially expressed in Egr3−/− compared with WT mouse hippocampus 1 h following ECS. The heatmap shows normalized log2 fold change values (schizophrenia vs. control) from the 13 published study datasets (vertical columns) for each of the 69 EGR3-dependent genes (horizontal rows).