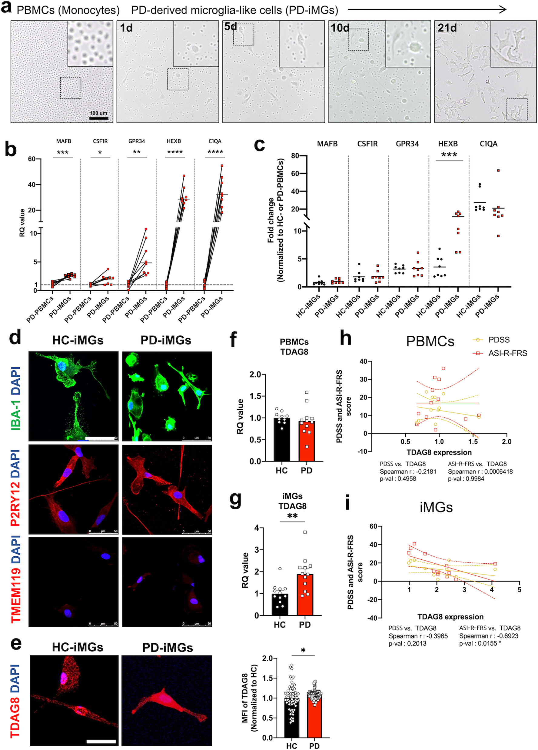
Fig. 1: The validation of generating iMGs derived from PD patients and TDAG8 expression.

a The representative images (×20) of PBMCs and iMGs during differentiation processes. Each day indicated the time after the differentiation factor was added. Scale bar = 100 um. The white boxes represent magnified images. b Validation of iMGs compared to PBMCs by qPCR. c Comparison of microglia signature genes between HC-iMGs and PD-iMGs. The RQ values are the ratio of respective genes as a percentage of PD-PBMCs. d, e The representative images (40x) of iMGs stained with microglia-specific markers and TDAG8. The bar graph (right-hand side of e) indicates mean fluorescence intensity of TDAG8, Scale bar = 50 um. Each point represented the immunofluorescence intensity of a cell to analyze TDAG8 protein level analyses and (f, g) qRT-PCR analysis for TDAG8 mRNA expression in PBMCs and iMGs of both HC and PD. Each dot indicates a person-derived iMGs or PBMCs. h, i Correlation analysis between TDAG8 mRNA expression and clinical indicator of panic symptoms. The data shown are as mean ± standard error of the mean (SEM). To compare statistical significance between the two groups, we conducted a paired t test for (b), unpaired t test for (c, e, f, g), and spearman correlation analysis. *P < 0.05, **P < 0.01, ***P < 0.001, and ****P < 0.0001 compared with the PBMCs and HC independently.