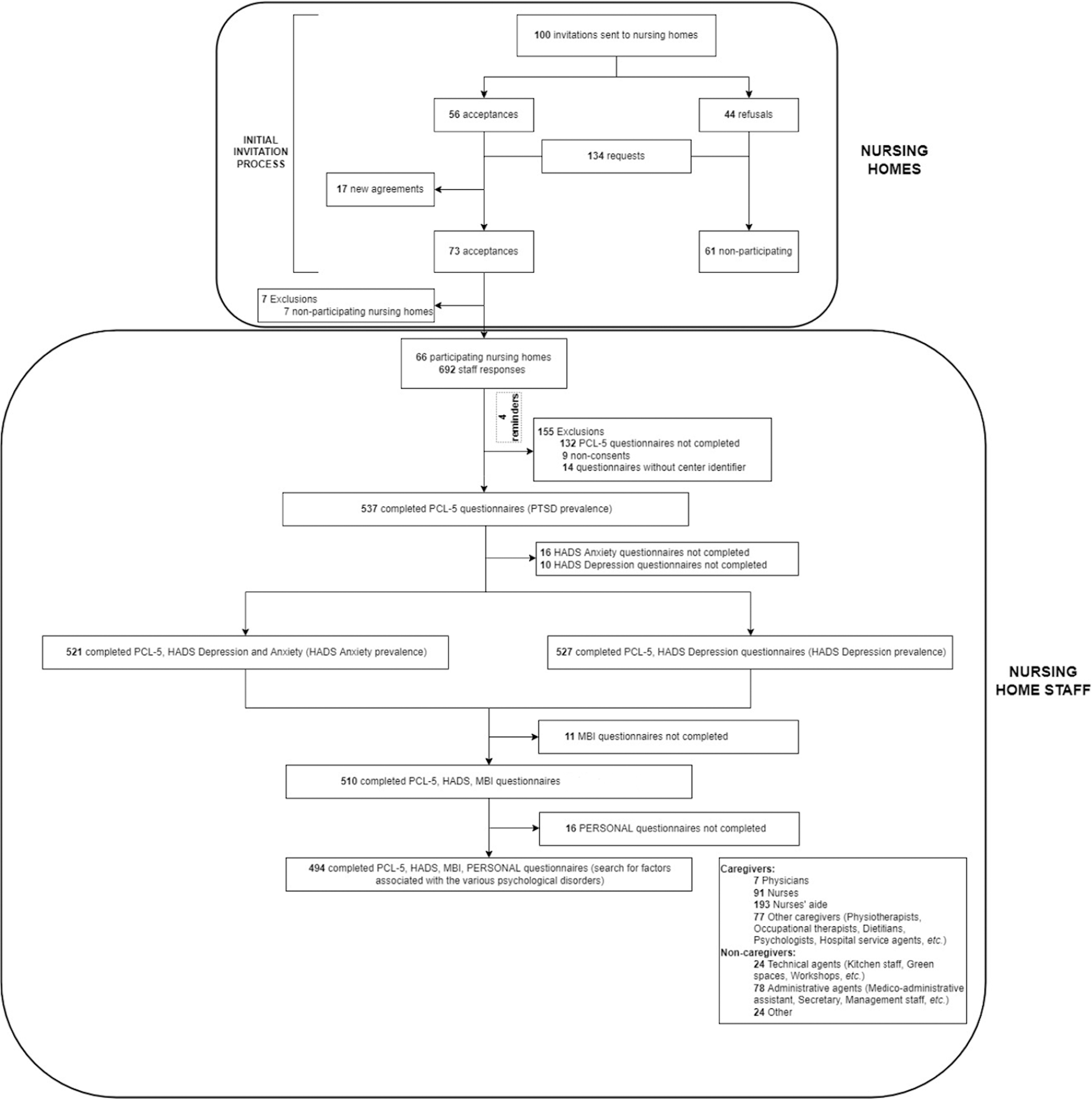
Fig. 1: Flowchart illustrating the selection and participation to the study.

PCL-5 PTSD Checklist for DSM-5, PTSD Post-Traumatic Stress Disorder, HADS Hospital Anxiety and Depression Scale, MBI Maslach Burnout Inventory.

PCL-5 PTSD Checklist for DSM-5, PTSD Post-Traumatic Stress Disorder, HADS Hospital Anxiety and Depression Scale, MBI Maslach Burnout Inventory.