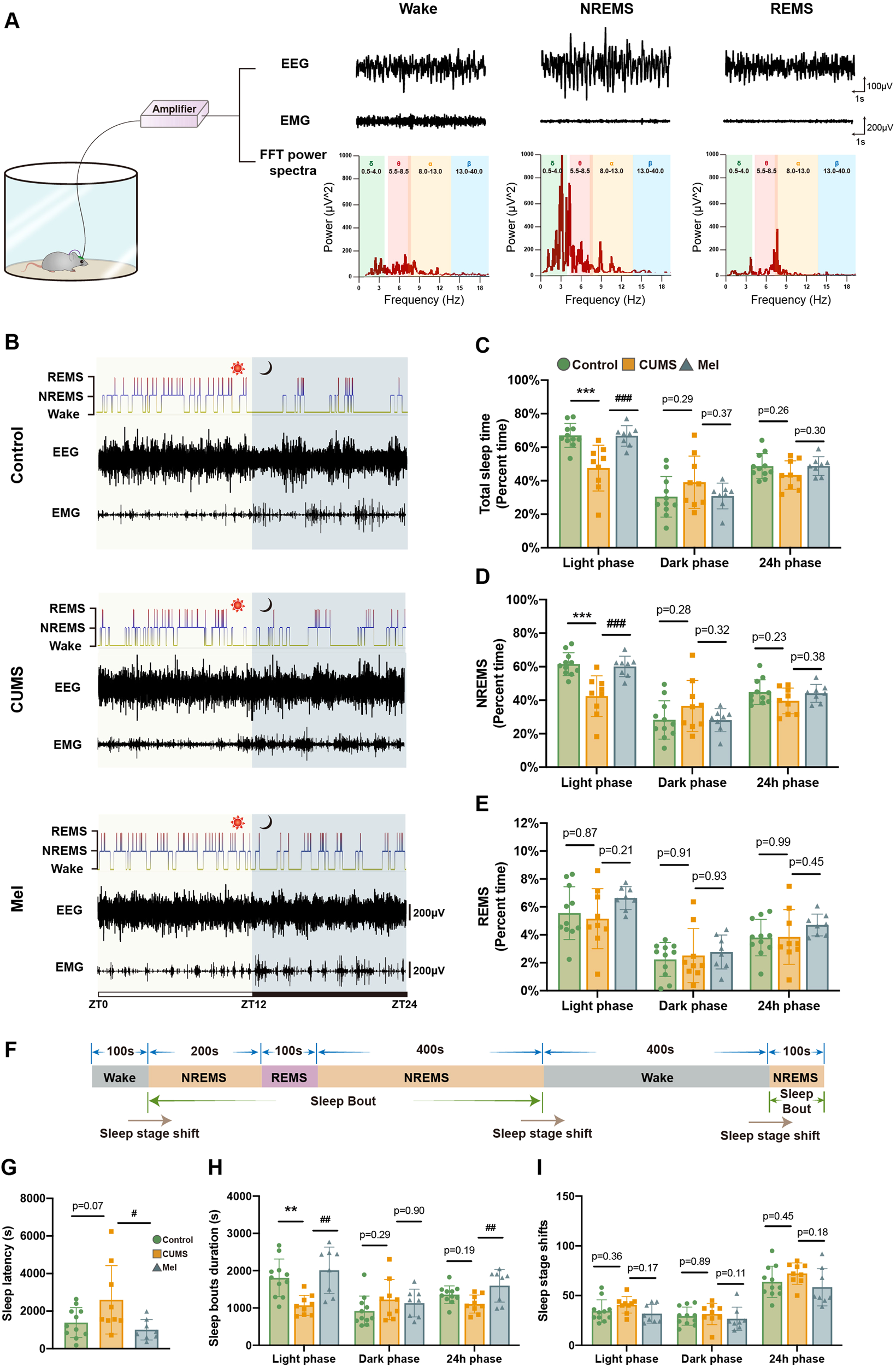
Fig. 2: Melatonin treatment ameliorates the disturbance of sleep architecture in CUMS mice, especially during the light phase.

A Illustration of EEG/EMG recordings and typical EEG, EMG, and FFT (fast Fourier transform) spectra in awake, NREMS, and REMS sleep phases. B Representative hypnograms, EEG, and EMG recording over 24 h. C–E Percentage of time for sleep, NREMS, and REMS in the light phase (ZT0-ZT12), dark phase (ZT12-ZT24), and entire 24 h phase (ZT0-ZT24). F Representative 1300 s segment of a hypnogram, illustrating a sleep bout and sleep stage shift. G Sleep latency (time from ZT0 to the appearance of the first sleep bout) in each group. H, I Quantitation of sleep bout duration and sleep stage shifts in the light phase, dark phase, and the entire 24-hour epoque. Control, n = 11; CUMS, n = 9; Mel, n = 7. * # <0.05, ** ##<0.01, *** ###<0.001.