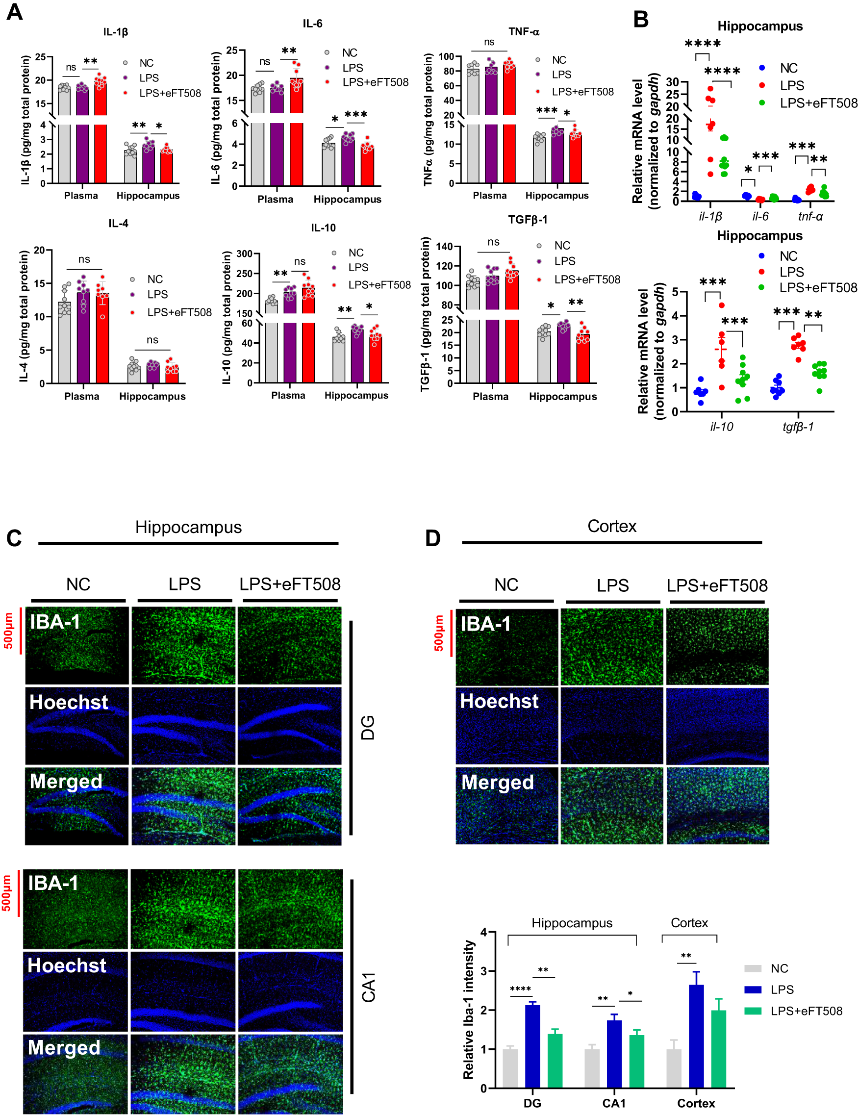
Fig. 2: eFT508 attenuates LPS-induced dysregulation of cytokines and reduces IBA-1 expression in the hippocampus.

A Changes of inflammatory cytokines in plasma and hippocampus. B Changes of inflammatory cytokines (mRNA level) in the hippocampus. C Representative immunofluorescence of IBA-1 in the hippocampus and cortex (D), with bar graphs showing relative IBA-1 intensity, n = 4. All values were expressed as mean ± SEM, one-way ANOVA followed by post hoc analysis. *p < 0.05, **p < 0.01, ***p < 0.001, ****p < 0.0001.