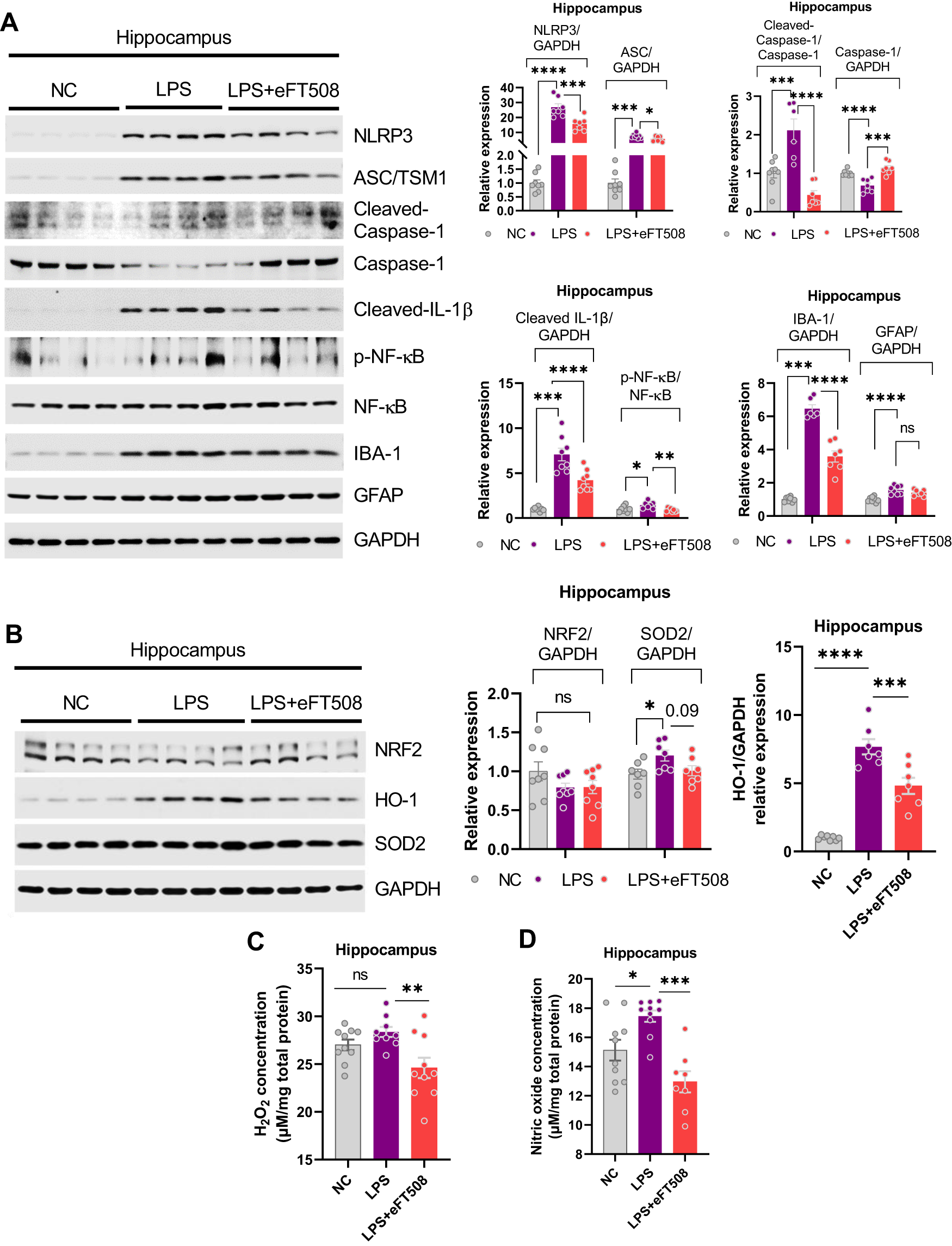
Fig. 3: eFT508 treatment alleviates the inflammasome and redox signaling activation caused by LPS.

A Representative western blot image with corresponding column graph showing NLRP3/ASC/Cleaved-Caspase-1/Caspase-1(pro)/Cleaved-IL-1β/NF-κB/IBA-1/GFAP expression. B Representative western blot images showing NRF2/HO-1/SOD2 expression, with corresponding column graph. C Representative quantitative graphs show the H2O2 and nitric oxide (D) levels in the hippocampus of experimental mice, n = 8–10. All the values are expressed as mean ± SEM, one-way ANOVA followed by Turkey’s multiple comparison tests. *p < 0.05, **p < 0.01, ***p < 0.001, ****p < 0.0001.