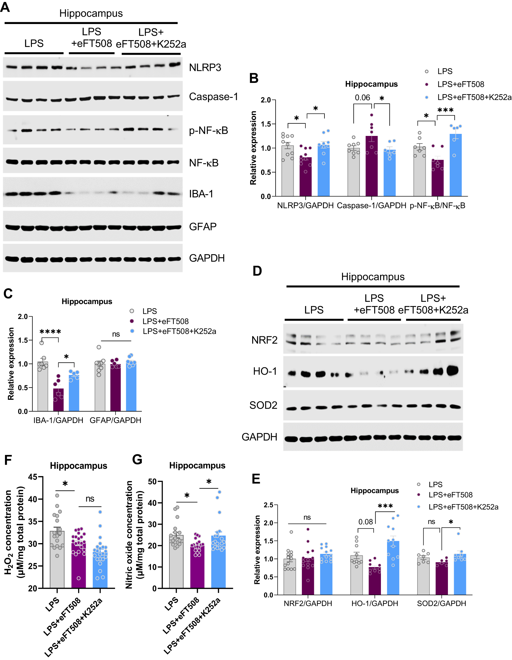
Fig. 6: K252a treatment reversed the effects of eFT508 on alleviating inflammasome and redox signaling.

A Representative western blot image showing NLRP3/Caspase-1(pro)/NF-κB/IBA-1/GFAP expression, with corresponding column graphs (B) and (C) (n = 6–8). D Representative western blot images showing NRF2/HO-1/SOD2 expression, with corresponding column graph (E), n = 8–10. F Representative quantitative graphs show the H2O2 and nitric oxide (G) levels in the hippocampus of experimental mice, n = 18–20. All the values are expressed as mean ± SEM, one-way ANOVA followed by Turkey’s multiple comparison tests. *p < 0.05, **p < 0.01, ***p < 0.001, ****p < 0.0001.