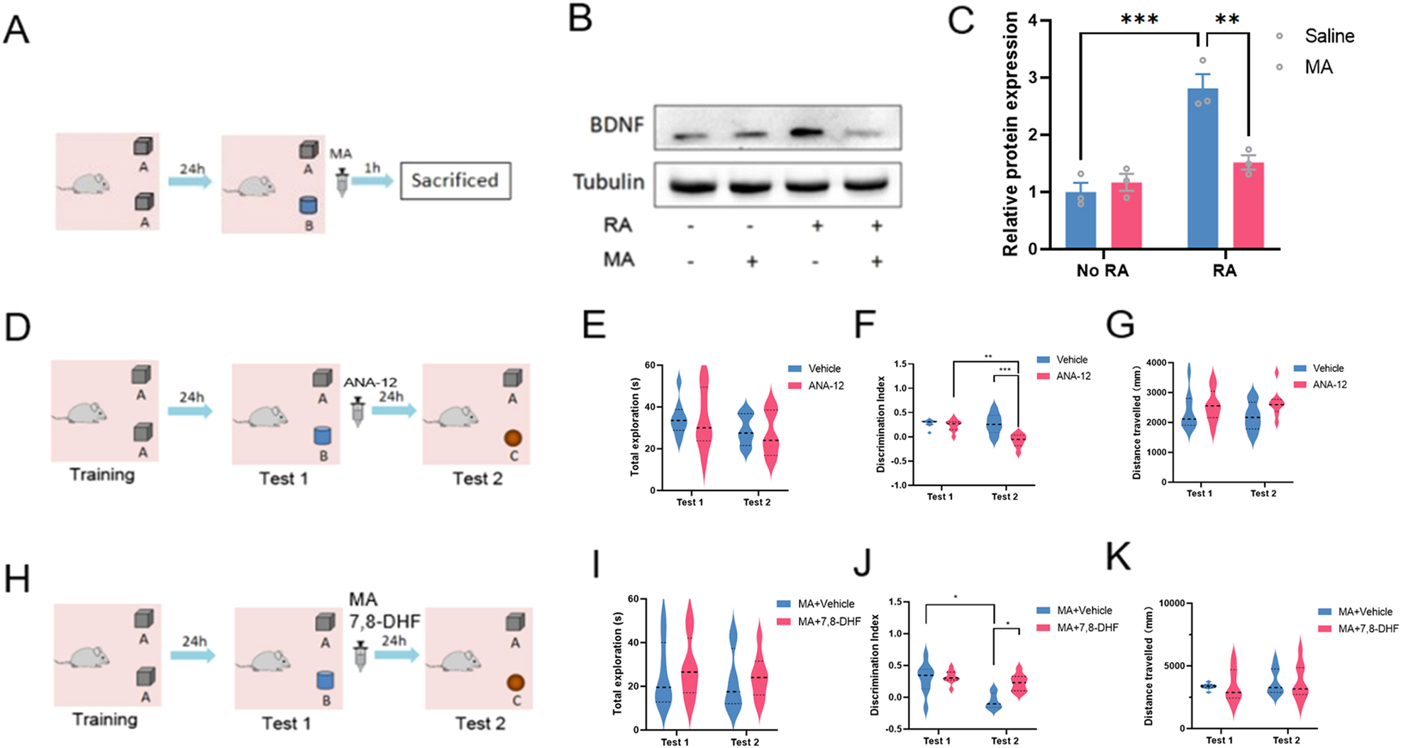
Fig. 2: FTO mediated the BDNF-TrkB pathway in NOR memory reconsolidation.

A Schematic of the experimental design for NOR memory RA and sampling. B Representative BDNF blots of each group. C Quantitative analysis of BDNF expression in WB. N = 3. ***P = 0.0004, **P = 0.0036. D Schematic of the experimental design for the effects of ANA-12, a TrkB antagonist, administered immediately after RA on NOR memory performance. E Total exploration times in Test 1 and Test 2. F DI of each group in Test 1 and Test 2. **P = 0.0013, ***P = 0.0006. G Distance of travelled during the tests. H Schematic of the experimental design for the effects of 7,8-dihydroxyflavone (7,8-DHF), a TrkB agonist, on MA mediated disruption of NOR memory reconsolidation. I Total exploration times in Test 1 and Test 2. J DI of each group in Test 1 and Test 2. *P = 0.0287, DI of vehicle + MA group between Test 1 and Test 2; *P = 0.0216, DI between vehicle + MA group and vehicle + 7,8-DHF group in Test 2. K Distance of travelled during the tests.