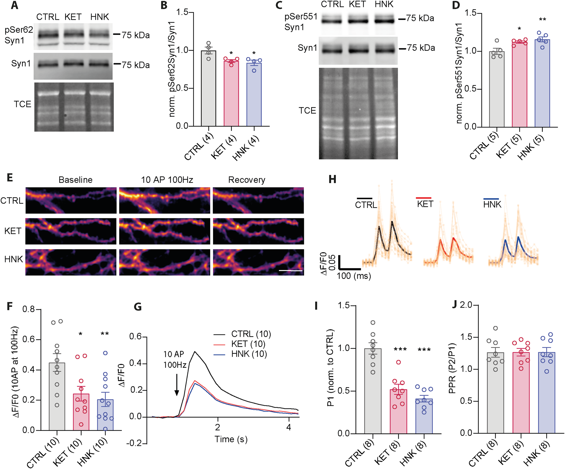
Fig. 2: KET and HNK reduces SV release events and affect Syn1 phosphorylation.

Representative immunoblot for Syn1 with pSer62Syn1 (A) or pSer551Syn1 (C) on lysates from CTRL and KET- or HNK-treated cortical neurons at DIV 18-21. Total protein staining was used as loading control. B, D Quantification of immunoblots is shown in (A, C) respectively. Values are expressed as pSer62 or pSer551Syn1/Syn1 ratio. E Representative images of iGluSnFR expressing neurons treated with vehicle, KET or HNK at baseline, upon stimulation with 10 AP at 100 Hz and upon recover. F, G Quantification of maximum response for all treatment conditions. H Averaged traces for responses to paired-pulse stimulation in cells treated with vehicle, KET and HNK. I Quantification of the response to first pulse (P1) J Quantification of PPR. Significance was tested using one-way ANOVA with Dunnett’s post-test and is indicated as ***p < 0.001, **p < 0.01, *p ≤ 0.05. Sample size (in brackets) corresponds to number of independently treated wells used for cell lysates (B, D) or coverslips used for imaging (F, G, I, J). Coverslips originated from at least two independent culture preparations. Scale bar is 5 µM.