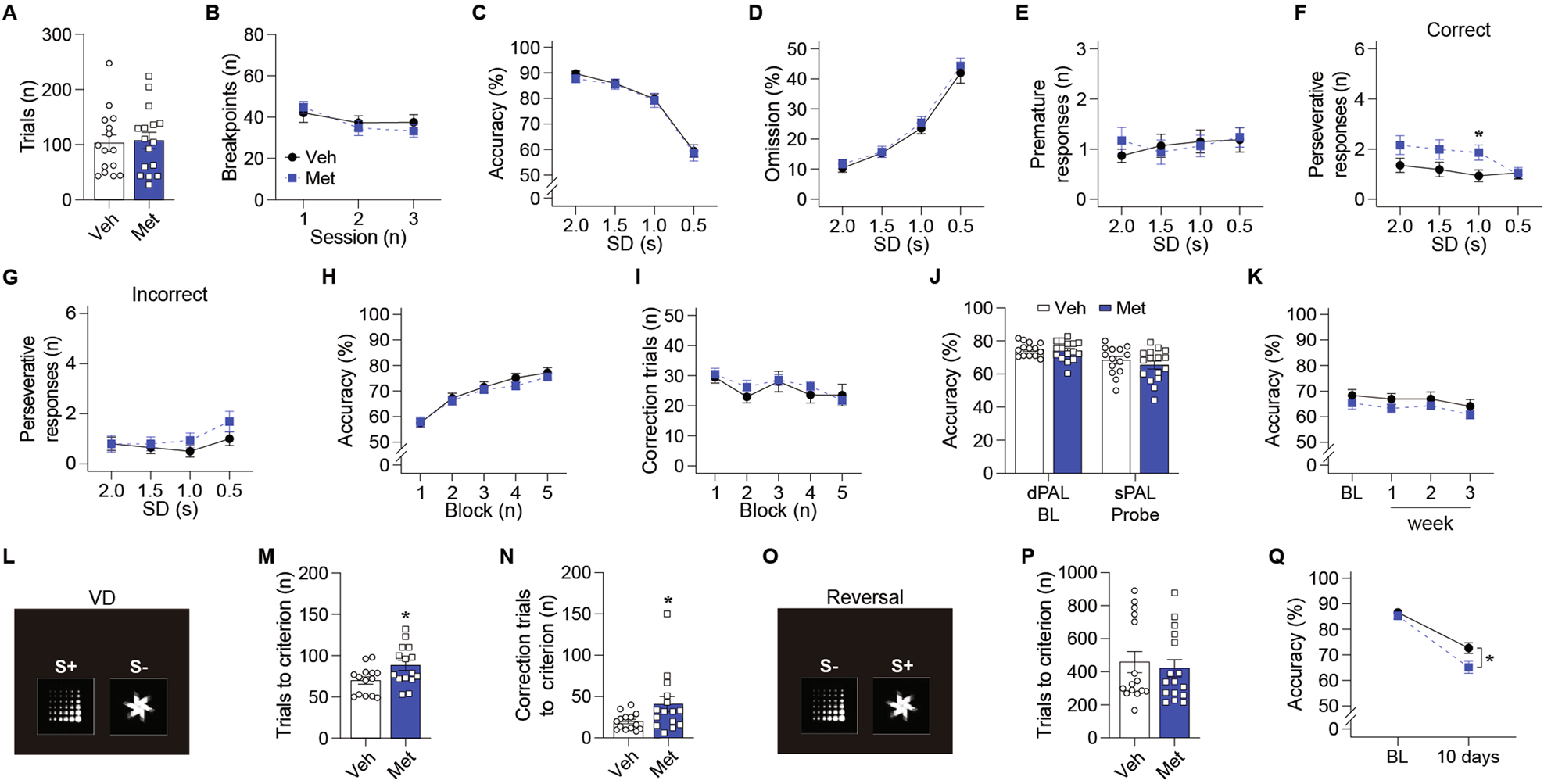
Fig. 2: Prolonged metformin treatment impaired cognition in older NT mice during the second round of behavioral assessment.
From: Reconsidering repurposing: long-term metformin treatment impairs cognition in Alzheimer’s model mice

A The number of trials of 20-month-old NT mice (Veh: n = 15, Met: n = 16; p = 0.825; t test) in the FR schedule. B The breakpoint of 20-month-old NT mice (Veh: n = 15, Met: n = 16; p = 0.761; RM ANOVA) in the PR schedule. C Accuracy (p = 0.721), (D) omission (p = 0.522), and the number of (E) premature responses (p = 0.889) and perseverative responses to (F) correct stimuli (Main effect of group, p = 0.076; group by SD interaction, p = 0.046; simple effect of group in SD 1.0 s, p = 0.023) and (G) incorrect stimuli (p = 0.286; mixed effects model) of 22-month-old NT mice (Veh: n = 15, Met: n = 16) by SD in the 5-CSRT task. H Accuracy (p = 0.623) and (I) the number of correction trials (p = 0.637; mixed effects model) of 22-month-old NT mice (Veh: n = 14, Met: n = 16) in the dPAL task. The block consisted of approximately 300 trials (288–324) as the number of trials per session gradually increased. J Accuracy of 24-month-old NT mice (Veh, n = 14; Met, n = 16; dPAL, p = 0.825; sPAL, p = 0.336; t test) in the sPAL task. K Accuracy of 25-month-old NT mice (Veh: n = 14, Met: n = 16; p = 0.219; mixed effects model) in the retention sessions of the sPAL task. L Stimuli used in the VD task. The number of (M) trials (p = 0.025) and (N) correction trials (p = 0.046; t test) to accomplish the criterion of 25-month-old NT mice (Veh: n = 14, Met: n = 15) in the VD task. O Stimuli used in the reversal task. P The number of trials to accomplish the criterion of 26-month-old NT mice (Veh: n = 15, Met: n = 16; p = 0.650; t test) in the reversal task. Q Accuracy of 29-month-old NT mice (Veh: n = 15, Met: n = 16; p = 0.025; mixed effects model) in the reversal retention session. Data are presented as mean ± SEM. *p < 0.05 versus Veh. NT, non-transgenic C57BL/6 mice; Veh Vehicle, Met Metformin, SD stimulus duration, BL baseline, VD visual discrimination.