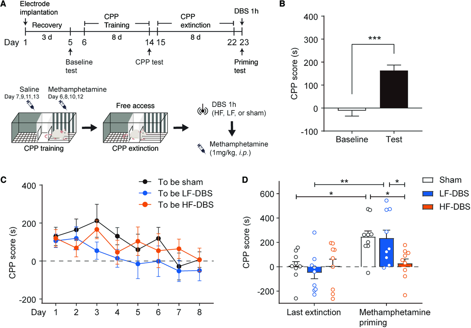
Fig. 1: High-frequency (HF), but not low-frequency (LF), DBS of DRN suppressed drug-primed reinstatement of methamphetamine-induced CPP.

A Top: Experimental timeline for the CPP-DBS procedure. Bottom: Diagram for the CPP and DBS processes. B CPP scores of the baseline preference and the expression test. Rats exhibited preference for the methamphetamine-paired side after CPP training. C The free access extinction sessions for the CPP-trained rats. The CPP scores of rats for the three to-be DBS groups returned to the baseline level in the last extinction session. D The methamphetamine-primed reinstatement for CPP. The CPP scores of HF-DBS group rats did not show a significant increase after drug priming compared with the two other groups and the last extinction test. n = 9/group, *p < 0.05; **p < 0.01; ***p < 0.001. Data are presented as the mean ± SEM.