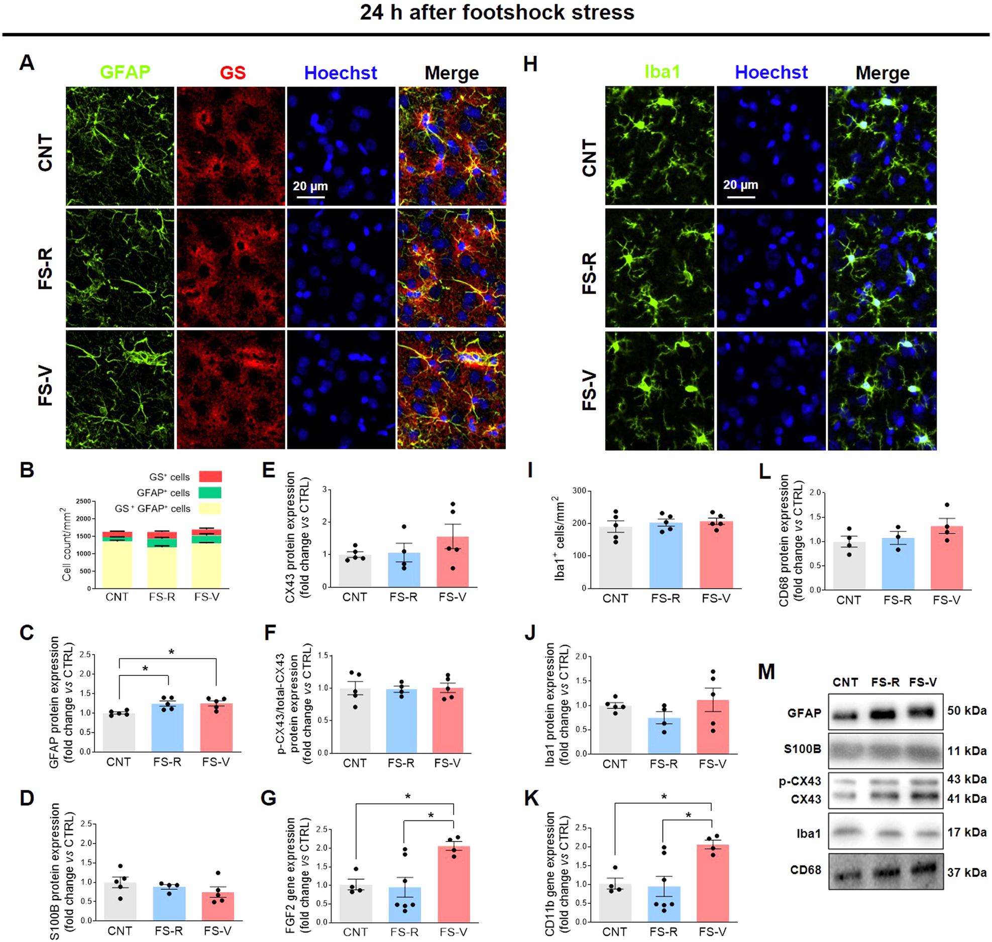
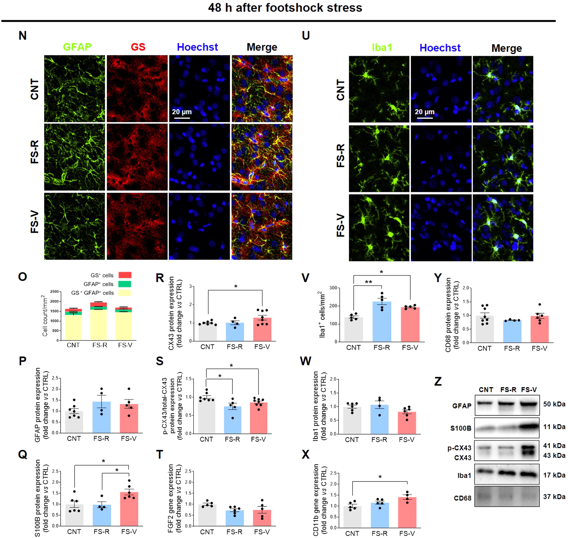
Fig. 1: Astrocyte and microglia responses after acute footshock stress.


Representative photomicrographs of PFC sections from CNT, FS-R, and FS-V sacrificed 24 h (A) and 48 h (N) after FS and stained for GFAP (green), GS (red), and Hoechst (blue). PFC cell density of GS+ cells, GFAP+ cells, and GS+GFAP+ cells measured 24 h (B) and 48 h (O) after FS; the graphs show mean ± sem of cell count/mm2 of N = 5 rats/group, n = 4 slices/rat, n = 2–3 images/slice acquired under a 20× objective. Cortical expression of GFAP (C, P), S100B (D, Q), CX-43 (E, R), the ratio of phospho-CX43 to total CX-43 (F, S), and FGF2 (G, T) was analyzed in CNT, FS-R, and FS-V sacrificed either 24 h or 48 h after FS. Graphs show mean ± sem of N = 4–8/group. One-way ANOVA, Tukey’s post-hoc test: *p < 0.05. Representative photomicrographs of PFC sections from CNT, FS-R, and FS-V sacrificed 24 h (H) and 48 h (U) after FS and stained for Iba1 (green) and Hoechst (blue). PFC Iba1+cells density 24 h (I) and 48 h (V) after FS; the graphs show mean ± sem of cell counts/mm2 in N = 5 rats/group, n = 4 slices/rat, n = 2–3 images/slice acquired under a 20× objective. Cortical expression of Iba1 (J, W), CD11b (K, X), and CD68 (L, Y) was analyzed in CNT, FS-R, and FS-V sacrificed 24 h or 48 h after FS. Graphs show mean ± sem of N = 4–8/group. One-way ANOVA, Tukey’s post-hoc test: *p < 0.05, **p < 0.01. Representative images of western blotting bands of each target at 24 h (M) and 48 h (Z) after FS are included.