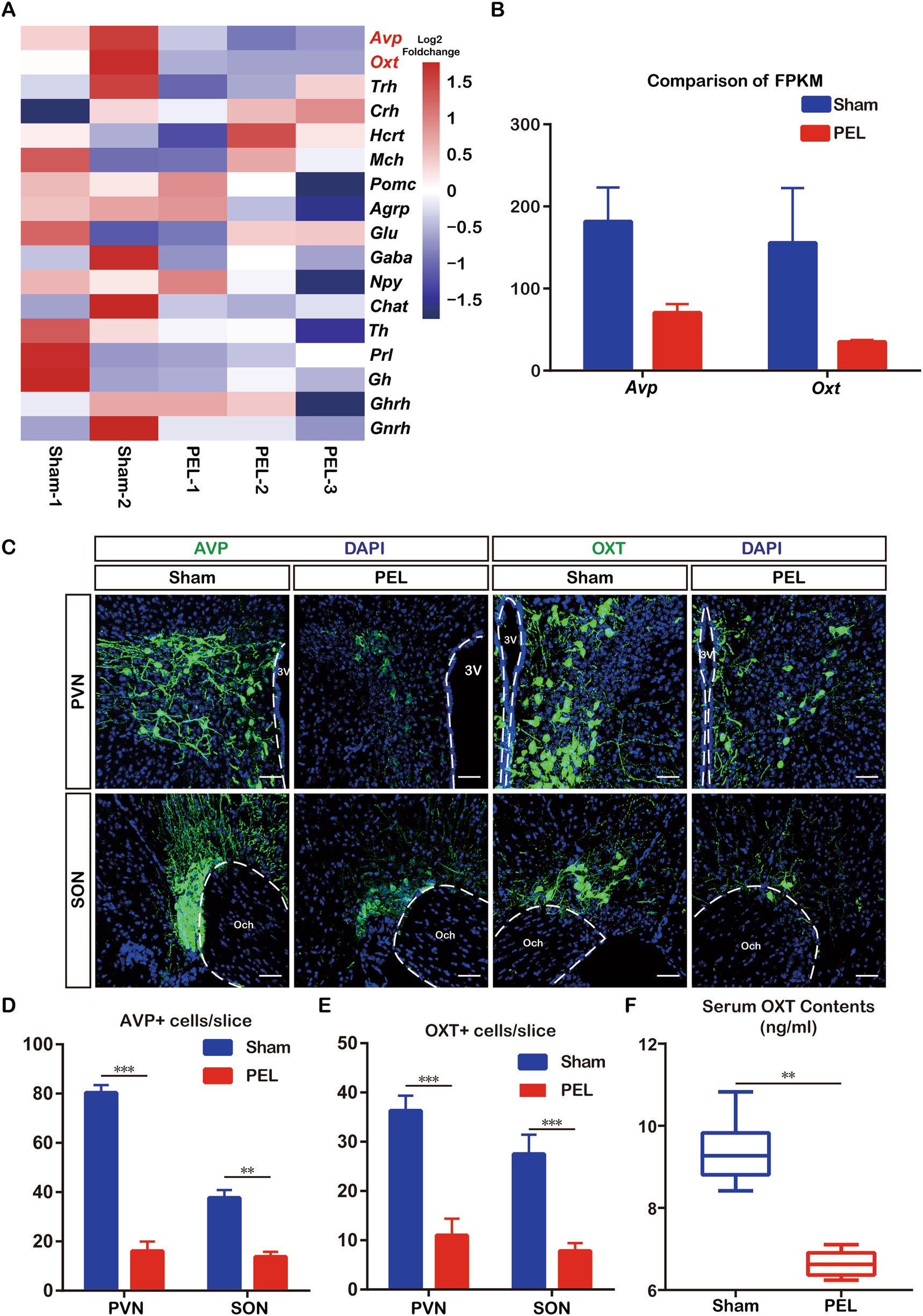
Fig. 2: RNA-seq analysis showing hypothalamic AVP, OXT neuron loss.

Heat map of the hypothalamic neurons) DEGs was significantly lower between PEL and Sham groups (n = 3 for PEL, n = 2 for Sham, adjusted p-value [p-adj] <0.05) (A). Quantitative results of decreased AVP and OXT FPKM values after PEL surgery. hypothalamic SON and PVN AVP, OXT neuron loss in mice after PEL surgery (B). OXT neuronal loss was verified (C). D Quantification results of residual AVP neurons (n = 6, PVN: t = 32.06, df = 10, p < 0.001; SON: t = 15.58, df = 10 p < 0.01). E Quantification results of residual OXT neurons in (n = 6, PVN: t = 13.65, df = 10 p < 0.001; SON: t = 11.33, df = 10, p < 0.001). Plasma OXT levels were measured by ELISA (Sham n = 6, PEL n = 6, t = 7.548, df = 10, p < 0.01) (F). Scale bar, 20 μm. Data were analyzed by t-test (B, D–F). Data are expressed as mean ± SEM. Compared to Sham, **P < 0.01, ***P < 0.001. AVP arginine vasopressin, OXT oxytocin, DEG differentially expressed gene, SON supraoptic nucleus, PVN paraventricular nucleus, DAPI diamino-2-phenylindole, 3 V third ventricle, Och optic chiasma.