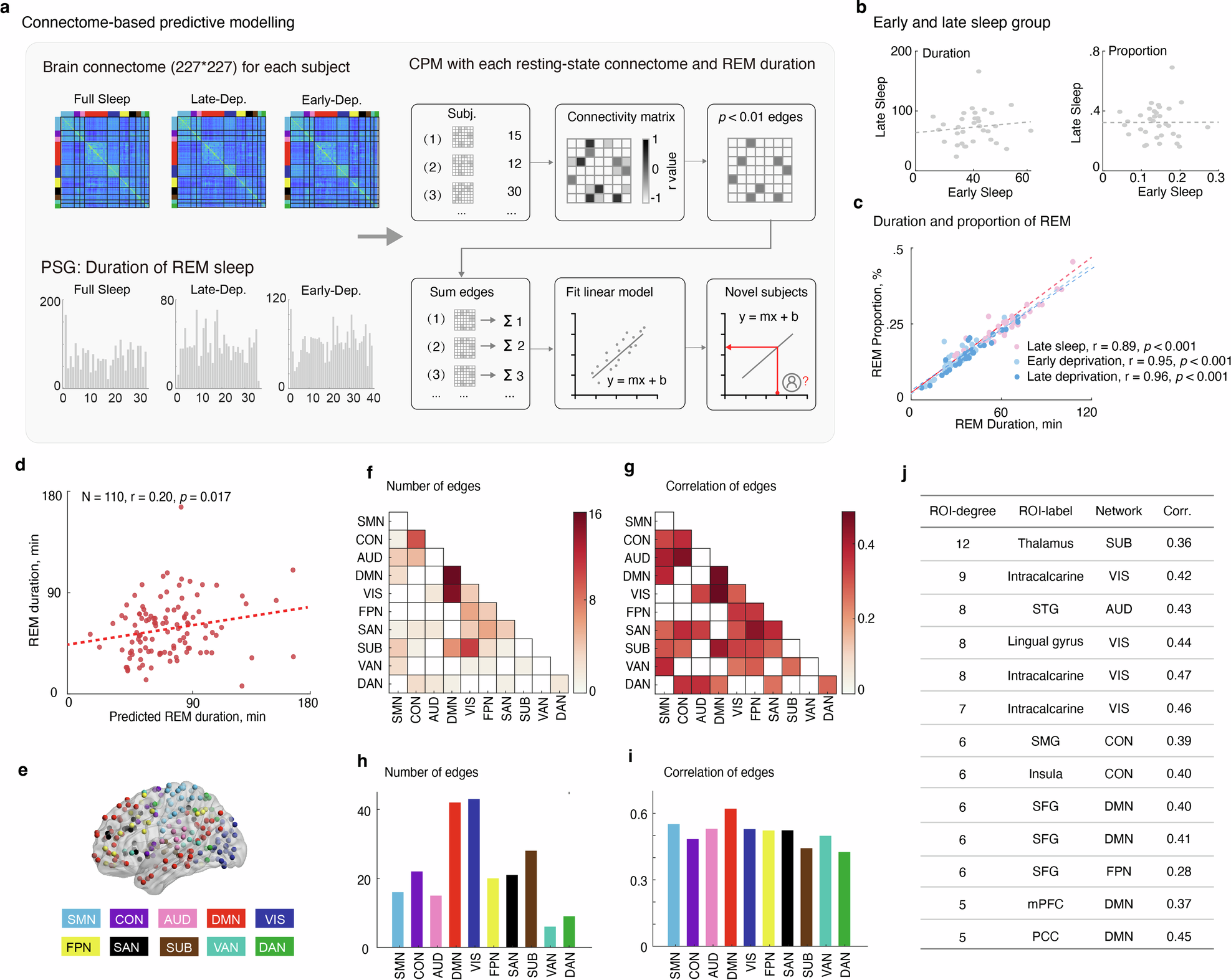
Fig. 2: Schematic the analyses and results of REM sleep connectomes.
From: The impact of REM sleep loss on human brain connectivity

a A large-scale functional connectivity matrix, consisting of 227×277 nodes for each subject, was utilized in connectome-based predictive modeling (CPM) to generate a brain-REM sleep model at the whole-brain level. b Illustrating no correlation between REM sleep during late-night sleep and early-night sleep. c Demonstrating a high correlation between the duration and proportion of REM sleep among groups. d Identifying the positive network that significantly predicts REM sleep in the CPM model. e Employing a network-based analysis to detect networks with significant nominal changes in functional connectivity matrices: somatosensory/motor network (SMN), cingulo-opercular network (CON), auditory network (AUD), default mode network (DMN), visual network (VIS), fronto-parietal network (FPN), salience network (SAN), subcortical network (SUB), ventral attention network (VAN), and dorsal attention network (DAN). f–i Showing a notable increase in the number (f, h), particularly in the DMN-VIS and SUB-VIS connections, and correlations (g, i), particularly in the DMN and CON, of edges in the REM connectome. Revealing the significant roles played by the majority of brain networks in predicting the connectomes. j Highlighting the thalamus, visual cortex, and auditory cortex as having the most edges and making high contributions in terms of regional edges and regional correlation.