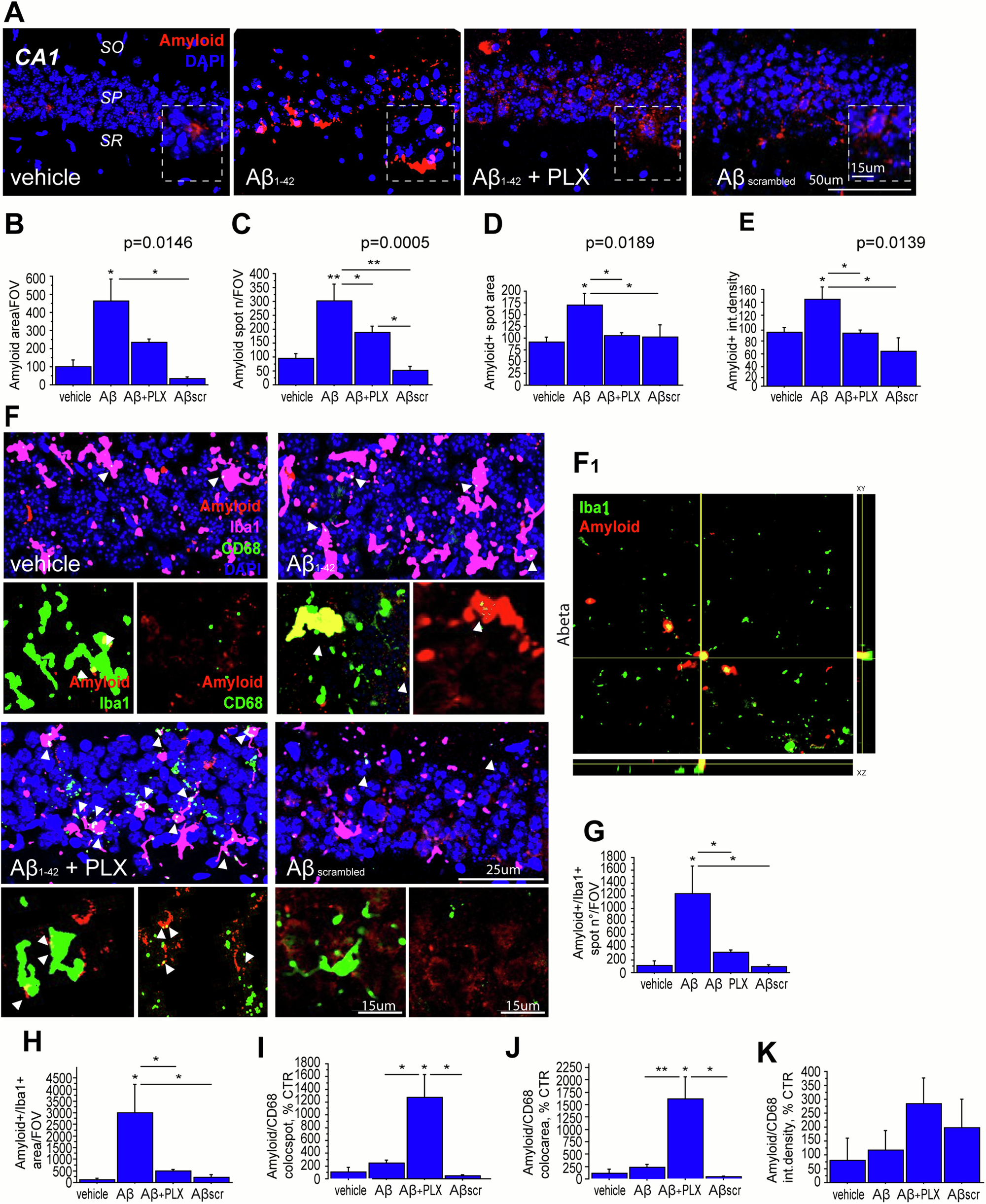
Fig. 4: Acute PLX3397 treatment alleviates Aβ1–42 pathology in hippocampal slices.

A Representative amyloid immunofluorescence staining (red) by the MOAB2 antibody in the hippocampal CA1. High magnifications of amyloid staining are shown in the insets. B The total amyloid area per FOV was measured and found to be significantly increased in Aβ1–42 group compared to vehicle (*p < 0.05) and Aβscrambled (*p < 0.05) groups (n > 3/ group). C The number of amyloid positive spots regardless of their size are statistically increased in Aβ1–42 (*p < 0.05), Aβ1–42 + PLX (*p < 0.05) and Aβscrambled (*p < 0.05) groups compared to vehicle (n = 5/group). D The area of the amyloid positive spots was found elevated in Aβ1–42 group compared with vehicle (*p < 0.05), PLX + Aβ1–42 (*p < 0.05) and Aβscrambled (n > 3; *p < 0.05) groups. E Amyloid staining intensity as measured by integrated density is significantly increased in the Aβ1–42 group compared with vehicle (*p < 0.05), PLX + Aβ1–42 (*p < 0.05) and Aβscrambled (*p < 0.05) groups (n > 4/group). F Analysis of amyloid distribution in microglial cells by triple immunofluorescence staining (upper image) for Iba1 (magenta), CD68 (green) and Aβ (red) in the four experimental groups (vehicle, Aβ1–42, Aβ1–42 + PLX and Aβscrambled). Composite images of amyloid (red) and Iba1 (green) immunofluorescence channels or of amyloid (red) and CD68 (green) immunofluorescence channels are shown in the high magnification images (images below) for each experimental group. Arrowheads point to area of markers colocalization. F1 Orthogonal side views along the XZ and XY planes from the confocal z-stack of the amyloid/Iba1 confocal staining (Fiji, ImageJ, NIH, USA). G The numbers of the amyloid/Iba1 colocalized spots is significantly increased by Aβ1–42 compared to vehicle (*p < 0.05), Aβ1–42 + PLX (*p < 0.05) and Aβscrambled (*p < 0.05) groups (n > 3/group). H The area of the amyloid/Iba1 colocalized spots is significantly augmented in Aβ1–42 group compared to vehicle (*p < 0.05), PLX + Aβ1–42 (*p < 0.05) and Aβ scrambled (*p < 0.05) groups (n > 3/group). I The numbers of the amyloid/CD68 colocalized spots significantly increased by PLX treatment compared to vehicle (*p < 0.05), Aβ1–42 (*p < 0.05) and Aβscrambled (*p < 0.05) groups (n > 3/group). J The area of the amyloid/CD68 colocalized spots is significantly increased by PLX treatment compared to vehicle (*p < 0.05), Aβ1–42 (**p < 0.01) and Aβscrambled (*p < 0.05) groups (n > 3/group). K Intensity of amyloid/CD68 colocalization is comparable to vehicle in all the experimental groups analyzed (n > 3. DAPI (blue) was used to counterstain nuclei. Graph bars indicate mean ± SEM. Scale bars: A, 50 μm; islet: 15 μm; F, 25 μm; islet: 15 μm.