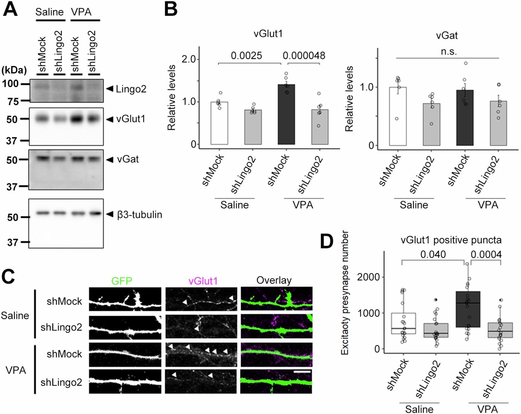
Fig. 5: Lingo2 is required for VPA-induced excitatory synapse formation.

A Immunoblot analysis of synaptic protein level in Lingo2 knockdown primary neuron from maternal VPA treated mouse. B Quantification of synaptic protein level in immunoblot (n = 6, Mean ± SEM, One-way ANOVA was performed to assess the overall differences among groups. Post-hoc comparisons were conducted using Tukey’s HST test, standardized by β3-tubulin). The expression of the vGlut1 was increased in VPA-treated mice and decreased by Lingo2 knockdown. C Immunocytochemical analysis of vGlut1 in Lingo2 knockdown primary neuron from maternal VPA treated mouse. Scale bar = 10 µm. D Quantification of vGlut1-positive puncta number in B (n = 20, Mean ± SEM, One-way ANOVA was performed to assess the overall differences among groups. Post-hoc comparisons were conducted using Tukey’s HST test. *p < 0.05, ***p < 0.001). The number of the vGlut1 positive puncta was increased by VPA maternal administration and decreased by Lingo2 knockdown.