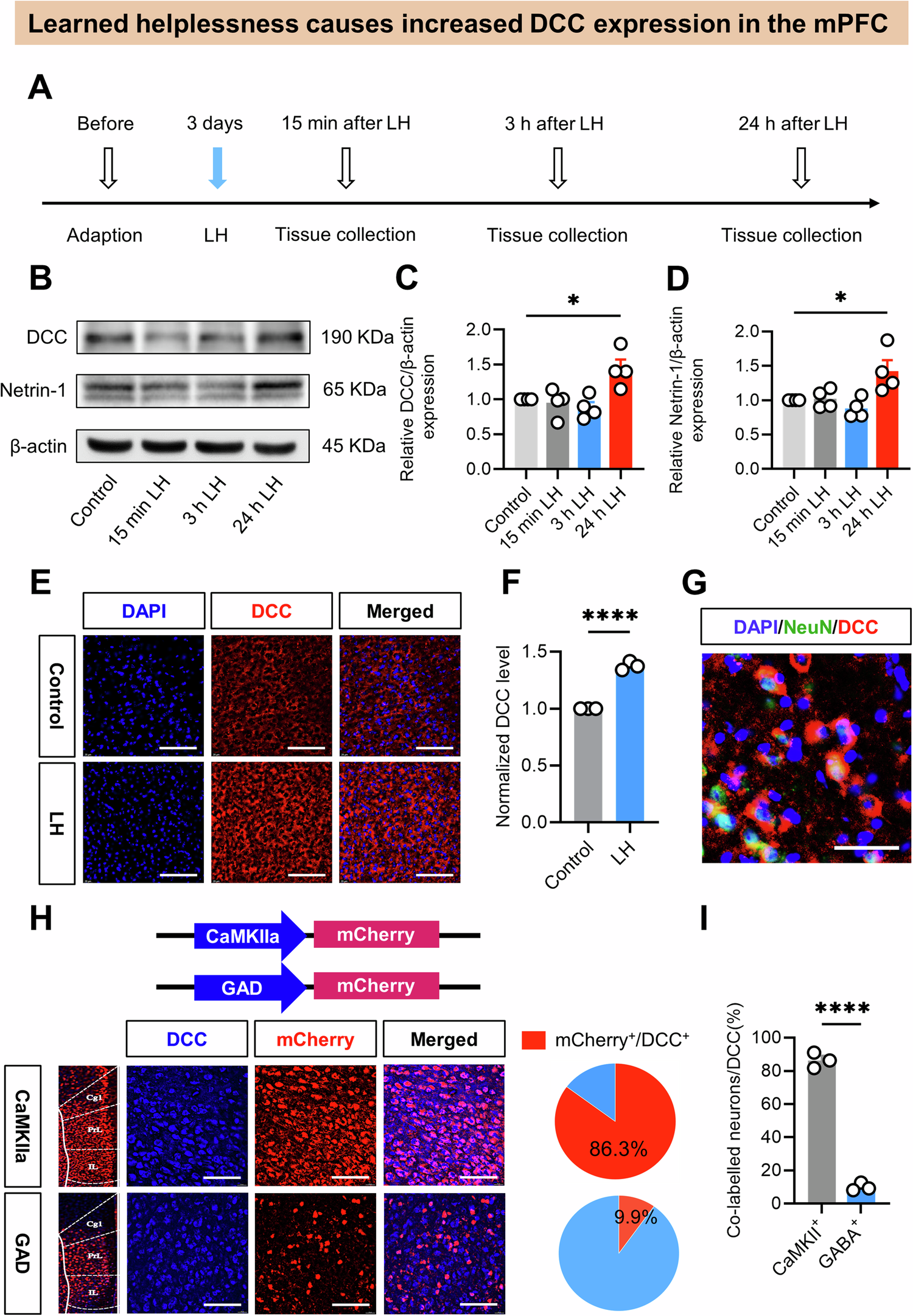
Fig. 1: Learned helplessness causes increased DCC expression in the mPFC.
From: mPFC DCC coupling with CaMKII+ neuronal excitation participates in behavioral despair in male mice

A Experimental paradigm for modeling learned helplessness in mice. B–D DCC and Netrin-1 expression in the mPFC of mice after LH establishment at different time points (n = 4 mice per group). E, F Representative images and quantification of DCC in the mPFC (n = 3 mice). Scale bars, 100 μm. G Representative images of the co-expression of NeuN and DCC in the mPFC. Scale bars, 100 μm. H, I Representative images and quantification of the co-expression of DCC and AAV-CaMKIIa-mCherry/AAV-GAD-mCherry expression in the mPFC (n = 3 mice). Scale bars, 100 μm. All data are mean ± SEM. * p < 0.05, **** p < 0.0001.