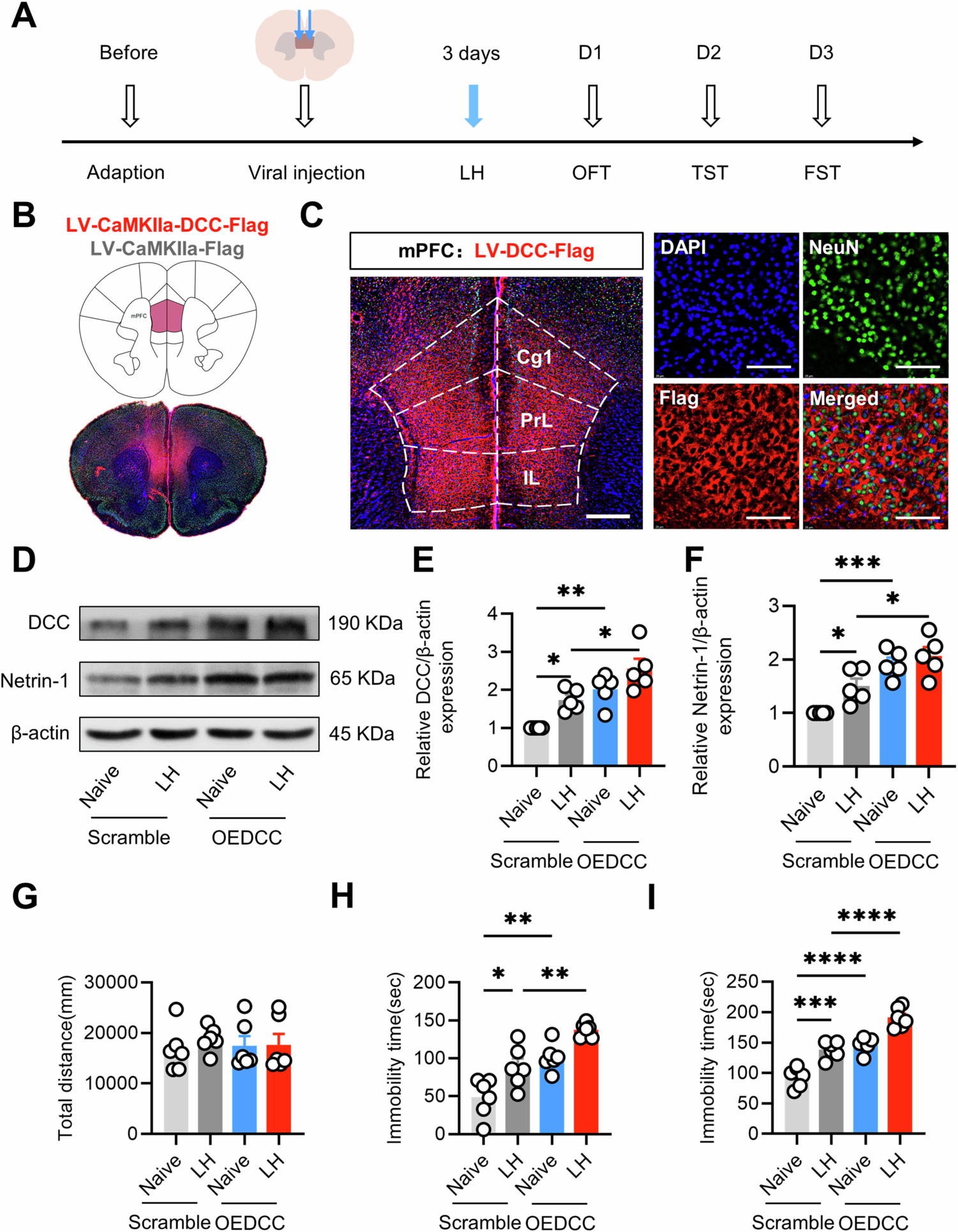
Fig. 2: DCC overexpression in the mPFC promotes behavioral despair in male mice.
From: mPFC DCC coupling with CaMKII+ neuronal excitation participates in behavioral despair in male mice

A Experimental paradigm for viral injection, modeling, and behavioral testing. B Schematic of viral infection and representative images of the expression of DCC in mPFC. C Representative images of LV-CaMKIIa-DCC-Flag expression in the mPFC of mice. Scale bars, 100 μm. D–F DCC and Netrin-1 in the mPFC after viral injection (n = 5 mice per group). G Total distance in the open field test (n = 6 mice per group). H Total immobility time in the tail suspension test (n = 6 mice per group). I Total immobility time in the forced swim test (n = 6 mice per group). All data are mean ± SEM. * p < 0.05, ** p < 0.01, *** p < 0.001, **** p < 0.0001.