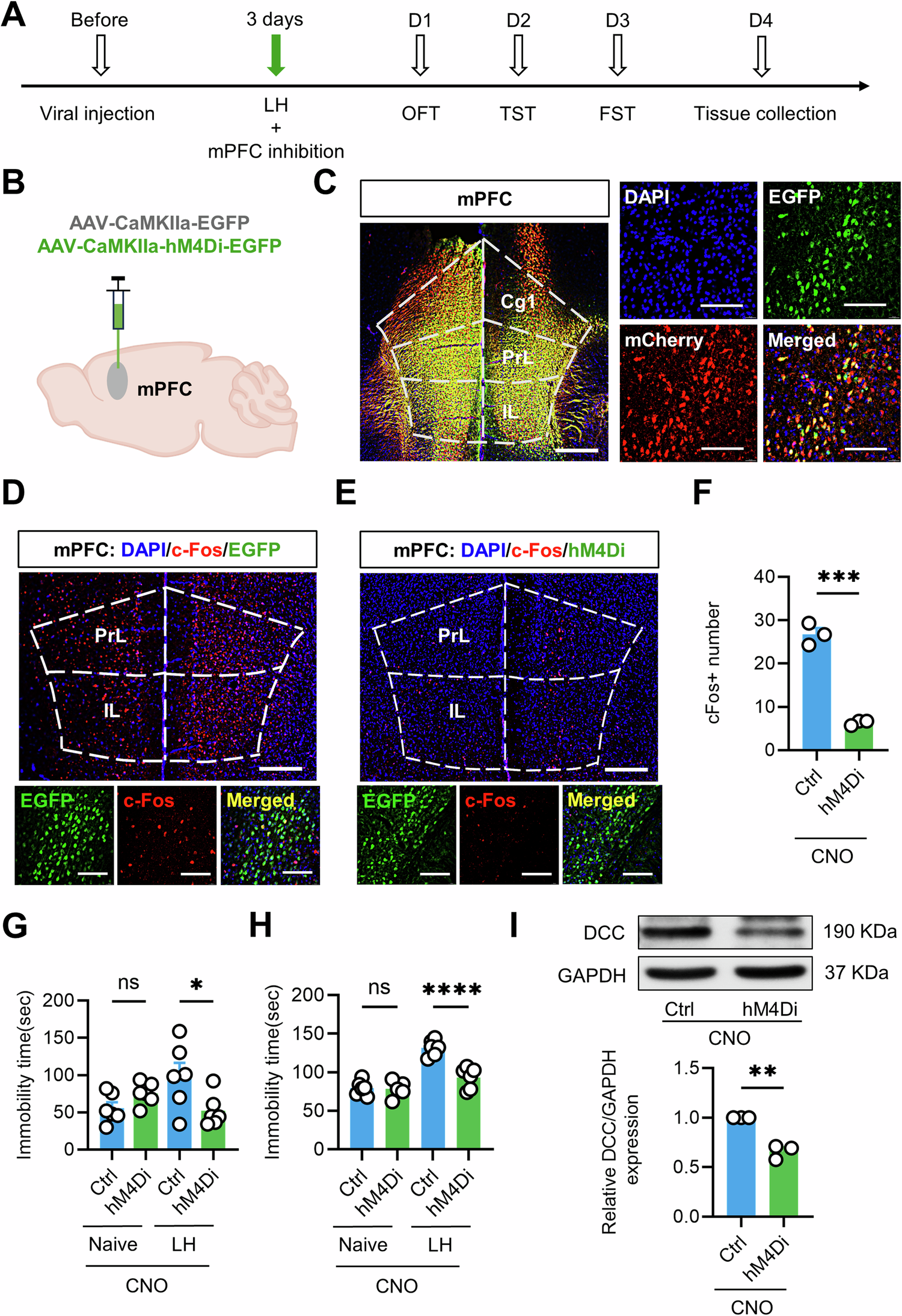
Fig. 3: Inhibition of mPFC CaMKII+ neuronal activity before LH prevents the induction of behavioral despair in male mice.
From: mPFC DCC coupling with CaMKII+ neuronal excitation participates in behavioral despair in male mice

A Experimental paradigm for viral injection, modeling, and behavioral test. B Schematic of viral injection. C Representative images of viral expression in the mPFC. Scale bars, 100 μm. D–F Immunofluorescence representation and statistical results of the manipulation of CaMKII+ neuronal activity by chemogenetics (n = 3 mice). Scale bars, 100 μm. G Total immobility time in the tail suspension test (n = 6 mice per group). H Total immobility time in the forced swim test (n = 6 mice per group). I DCC expression in the mPFC after viral injection (n = 3 mice per group). All data are mean ± SEM. * p < 0.05, ** p < 0.01, *** p < 0.001, **** p < 0.0001.