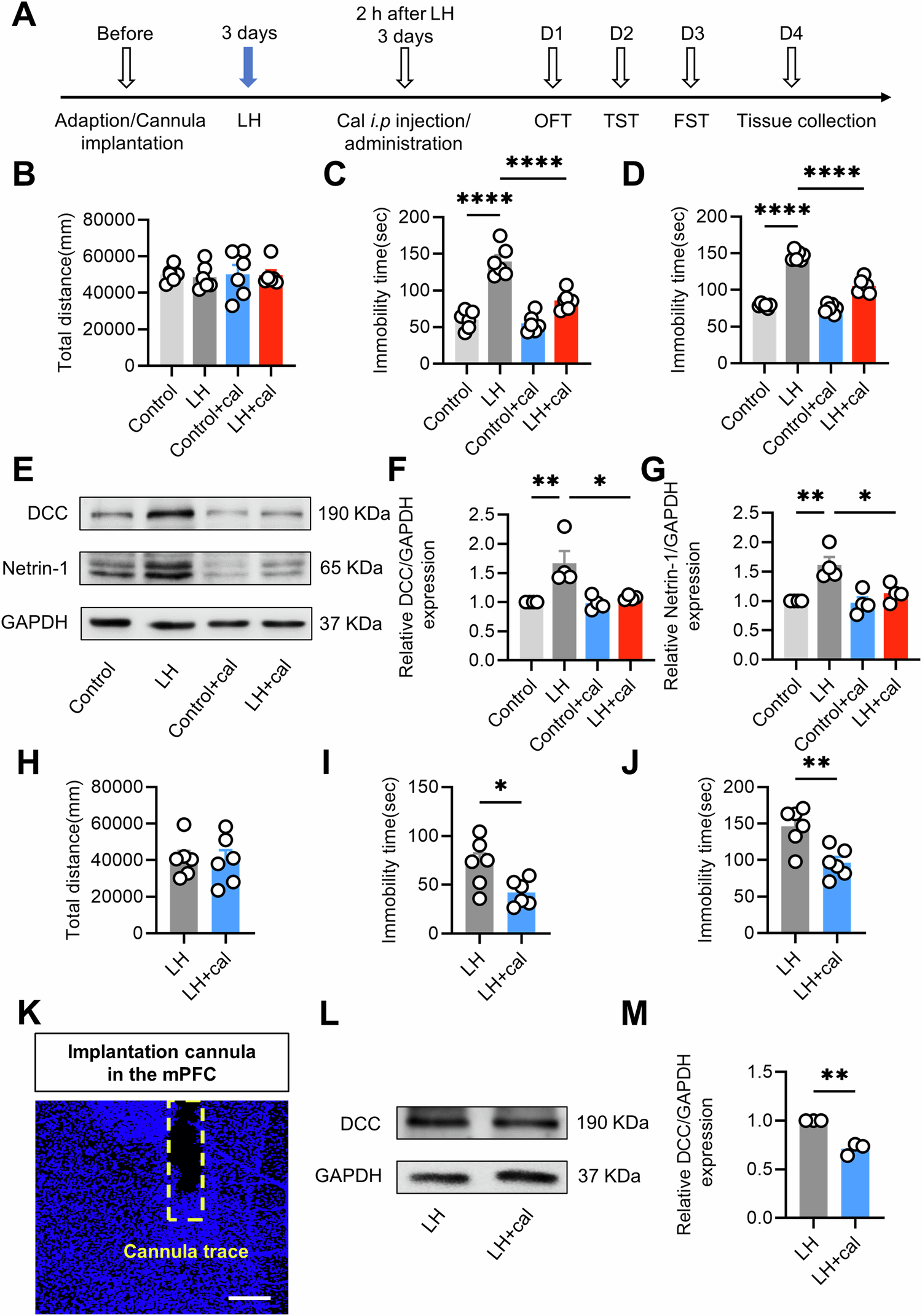
Fig. 4: Calpain inhibition alleviates behavioral despair in LH mice and inhibiting DCC expression in the mPFC.
From: mPFC DCC coupling with CaMKII+ neuronal excitation participates in behavioral despair in male mice

A Experimental paradigm for the experiments. B Total distance in the open field test (n = 6 mice per group). C Total immobility time in the tail suspension test (n = 6 mice per group). D Total immobility time in the forced swim test (n = 6 mice per group). E–G DCC and Netrin-1 in the mPFC of mice after calpain inhibition (n = 4 mice per group). H Total distance in the open field test (n = 6 mice per group). I Total immobility time in the tail suspension test (n = 6 mice per group). J Total immobility time in the forced swim test (n = 6 mice per group). K Confocal image of cannula site in the mPFC. Scale bar, 200 μm. L, M DCC in the mPFC of mice after calpain inhibition (n = 3 mice per group). All data are mean ± SEM. * p < 0.05, ** p < 0.01, **** p < 0.0001.