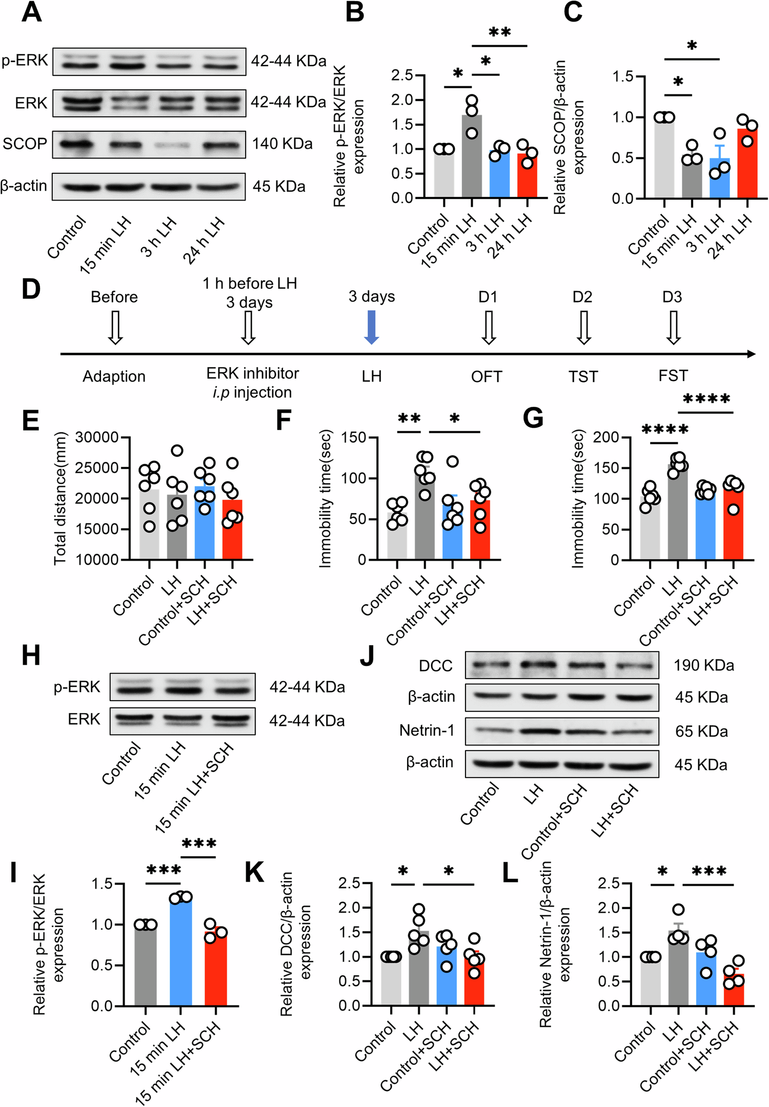
Fig. 5: ERK inhibition alleviates behavioral despair in LH mice and suppresses DCC expression in male mice.
From: mPFC DCC coupling with CaMKII+ neuronal excitation participates in behavioral despair in male mice

A–C DCC and Netrin-1 in the mPFC of mice after LH establishment at different time points (n = 3 mice per group). D Experimental paradigm for inhibitor administration, modeling, and behavioral test. E Total distance in the open field test (n = 6 mice per group). F Total immobility time in the tail suspension test (n = 6 mice per group). G Total immobility time in the forced swim test (n = 6 mice per group). H, I p-ERK protein in the mPFC after ERK inhibition (n = 3 mice per group). J–L DCC and Netrin-1 protein in the mPFC after ERK inhibition (n = 4 mice per group). All data are mean ± SEM. * p < 0.05, ** p < 0.01, *** p < 0.001, **** p < 0.0001.