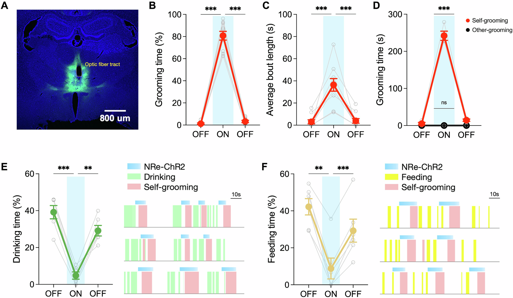
Fig. 2: Optogenetic activation of nucleus reuniens triggers compulsive-like grooming behavior.
From: The midline thalamic nucleus reuniens promotes compulsive-like grooming in rodents

A Localization of viral injection and optic fiber implant to achieve targeted optogenetic activation of NRe neurons expressing ChR2-eYFP. B, C Assessment of self-grooming behavior following ChR2-stimulation. NRe-activation led to a significant increase in (B) self-grooming duration and (C) the average length of a grooming bout. Repeated measures one-way ANOVA: effect of NRe stimulation on grooming duration: F(1.056, 9.501) = 389.6, p < 0.001; effect of NRe stimulation on average grooming bout length: F(1.006, 9.057) = 33.38, p = 0.0003. n = 10; Post-hoc Tukey HSD test to compare 1st light-OFF, light-ON, and 2nd light-OFF. D Rats demonstrated elevated self-grooming behavior during stimulation, but not allogrooming, in the presence of another conspecific. Repeated measures one-way ANOVA with post-hoc Tukey HSD test. n = 4. E Left panel: activation of NRe reduced drinking duration in water-restricted rats. Right panel: example raster plots showing optogenetic activation of NRe halted ongoing drinking behavior. Repeated measures ony-way ANOVA with post-hoc Tukey HSD test: F(1.190, 5.591) = 35.10, p = 0.0009. F Left panel: activation of NRe reduced feeding duration in food-restricted rats. Right panel: example raster plots showing optogenetic activation of NRe halted ongoing feeding behavior. Repeated measures ony-way ANOVA with post-hoc Tukey HSD test: F(1.198, 5.992) = 28.72, p = 0.0014; n = 6; **p < 0.01; ***p < 0.001. All data are presented as mean ± SEM.