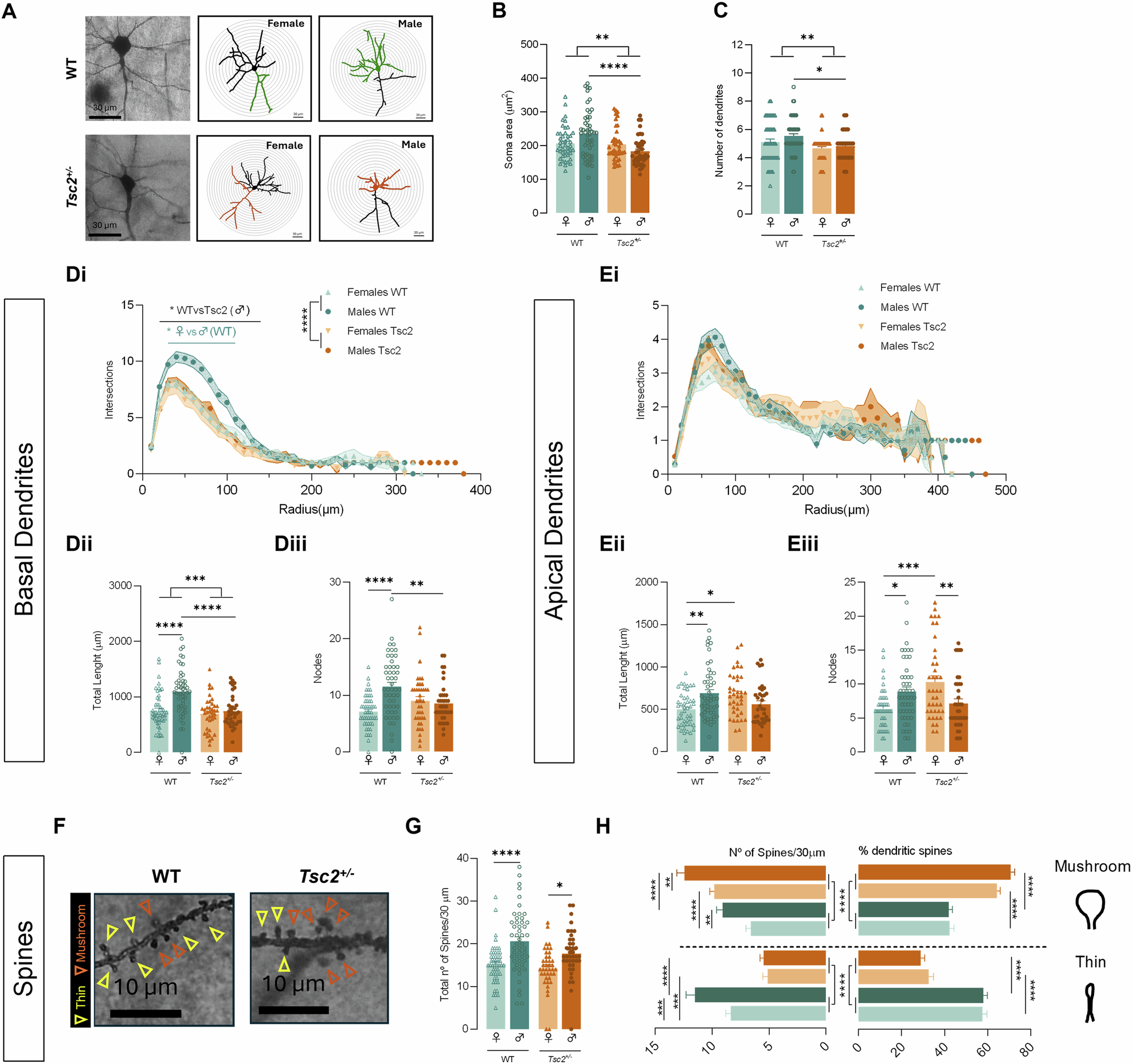
Fig. 2: Tsc2+/− animals exhibit sexual-dependent alterations in cortical neurons for both basal and apical dendrites.

A Representative images of cortical pyramidal neurons labelled with Golgi-Cox and corresponding 3D reconstructions with soma and basal dendrites and apical dendrites highlighted with colour (green for WT and orange for Tsc2+/−) for males and females, respectively. Several aspects of dendritic morphology were examined, including soma area (µm2) B and number of dendrites C for each genotype and sex. Moreover, basal dendrites intersections Di, total length (µm) Dii and nodes Diii and apical dendrites intersections Ei, total length (µm) Eii and nodes Eiii were accessed separately. F Representative images of dendritic spines of cortical neurons labelled with Golgi-Cox for WT and Tsc2+/− mice. G The total number of spines was quantified in segments of 30 µm. Spines in the selected segments were classified into spine type, mushroom (top) and thin (bottom) and evaluated according to their H, left total number and H, right relative percentage. Data plotted as individual neuron values (dots) and mean ± SEM (columns and bars). Number of cells: 35–50 in N = 4–5 mice. *p < 0.05, **p < 0.01, ***p < 0.001, ****p < 0.0001 by 2WAY ANOVA with Sidak’s multiple comparisons-test B, C; Dii-Diii; Eii-Eiii; G, H. Three-dimensional Sholl analysis was used to evaluate the spatial arrangement of dendritic material by quantifying the number of dendritic intersections at concentric 10-μm intervals from the soma by 2WAY repeated measures ANOVA with Sidak’s multiple comparisons-test Di; Ei. The figure was partly generated using Allen Mouse Brain Atlas, atlas.brain-map.org.