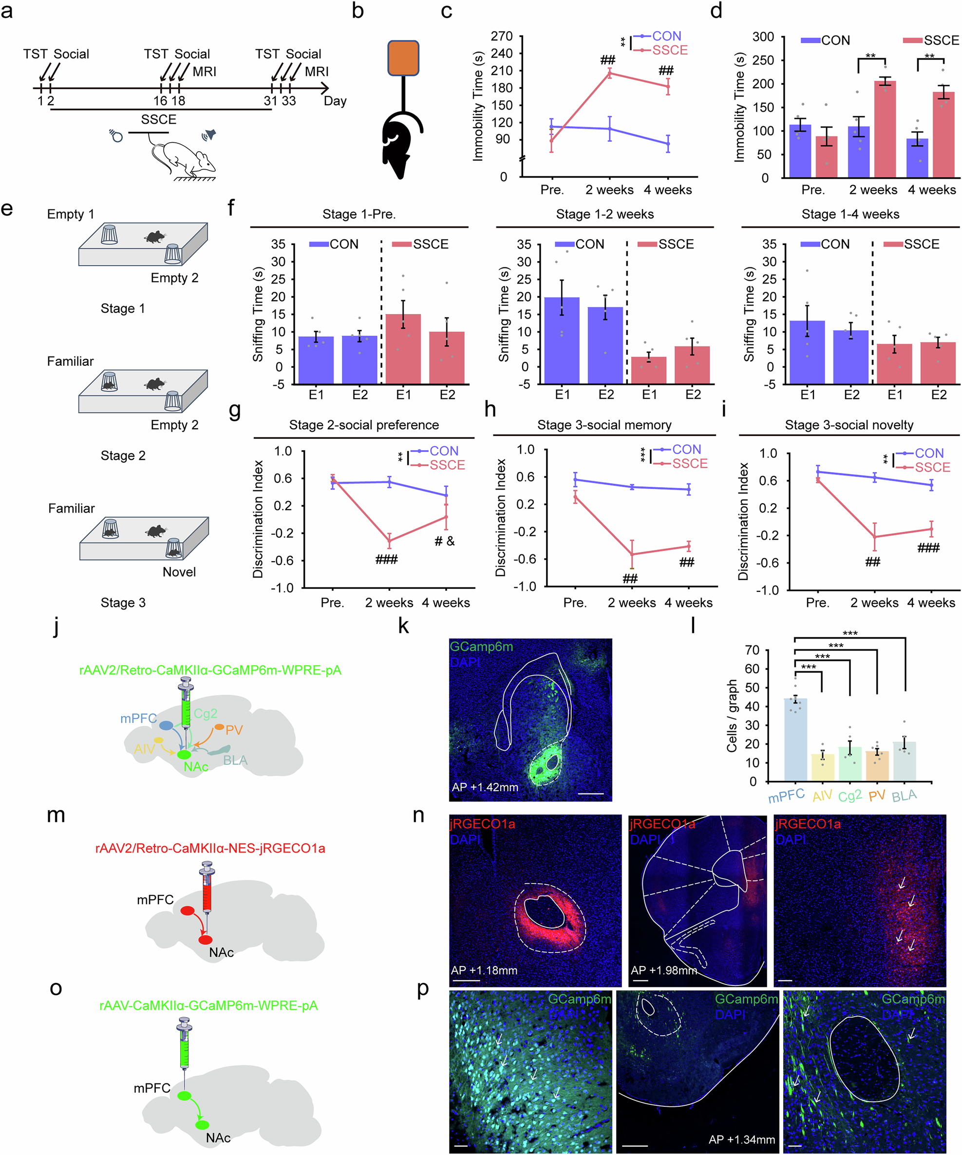
Fig. 5: Emotional responses and projection relationship between mPFC and NAc under simulated space complex environment.

a Schematic of the SSCE paradigm. b, e Experimental paradigms for TST (b) and SDT (e). c, d In the TST, the time that mice remain immobile within 5 min (Pre., pre-SSCE; 2 weeks, SSCE exposure for two weeks; 4 weeks, SSCE exposure for four weeks; CON: n = 5, SSCE: n = 5). f In stage 1 of SDT, the mouse’s sniffing time of empty boxes (CON: n = 5, SSCE: n = 5). g-i In stages 2 and 3 of SDT, the discrimination index of the sniffing of familiar (g, h) and novel mice (i). j, m, o Different viruses tracing strategy. k, n, p Injection site at NAc (k, n) and mPFC (p), tracing neurons in mPFC (n) and axon terminal in NAc (p), enlarged image. l Statistical results of the number of brain regions and their neurons projected into the NAc (mPFC, n = 9 slices/3 mice; AIV, Agranular insular cortex, ventral part, n = 4 slices/3 mice; Cg2, Cingulate cortex, n = 5 slices/3 mice; PV, Paraventricular thalamic nucleus, n = 6 slices/3 mice; BLA, Basolateral amygdala, n = 5 slices/3 mice).