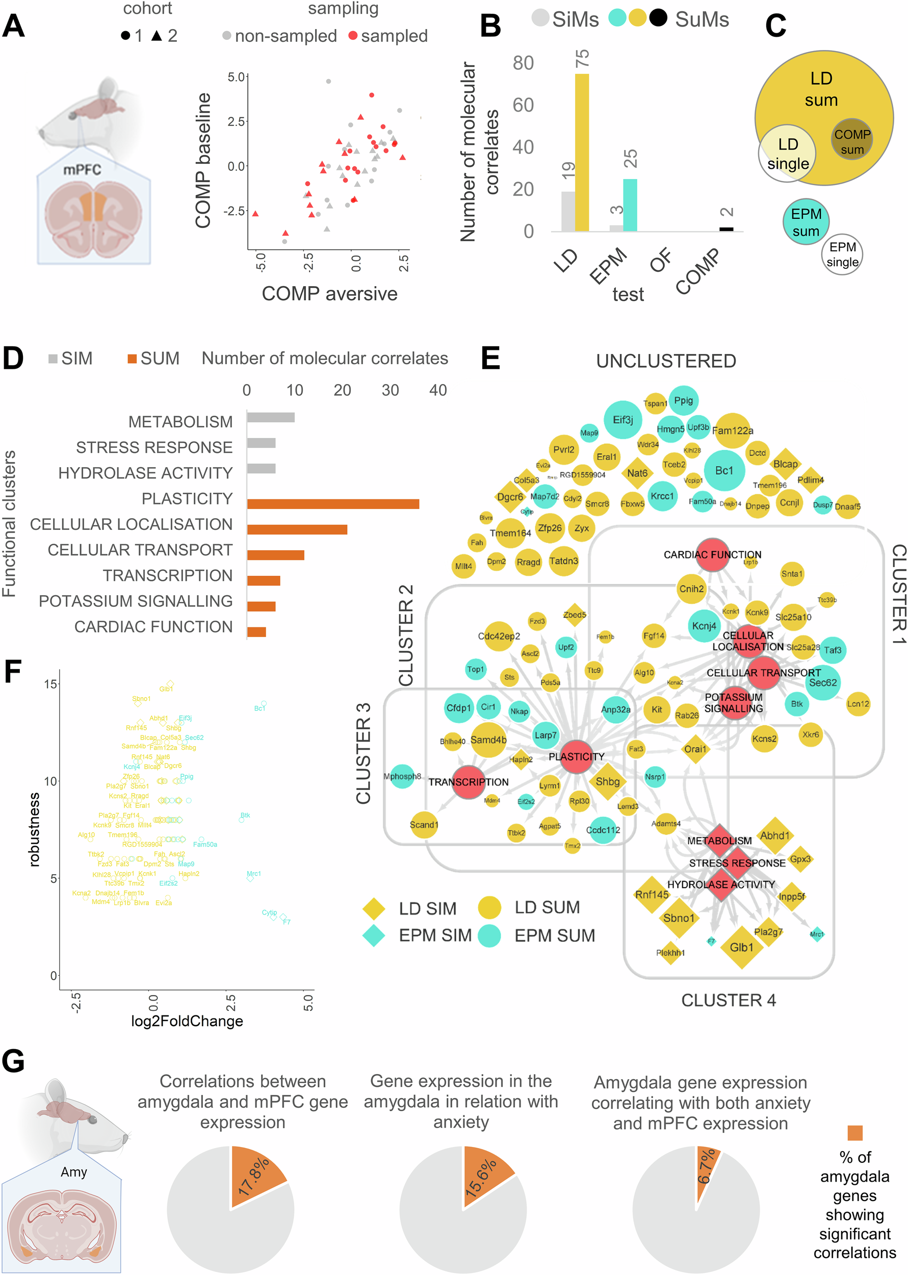
Fig. 4: Sensitivity to gene-discovery of differently complex anxiety measures.

A left: Representative figure of bilateral mPFC sampling (orange areas). right: Samples for RNA-seq analysis were chosen based on their COMP levels. B SiM and SuM-associated gene counts following FDR correction for multiple comparisons. C Euler diagram representing the proportion of overlaps in gene sets of different sampling approaches. D SiM and SuM-associated genes form functionally distinct clusters. Clusters contain genes with similar annotation profiles based on multiple databases. SiM and SuM-associated genes are grouped into completely non-overlapping clusters defined by metabolism or plasticity, respectively. E Hub-plot of functional annotation of significant genes. Due to the heuristic fuzzy clustering method, a gene does not have to belong to any clusters but can belong to more clusters, while clusters can be determined by multiple functional labels. Cluster 1 includes genes that share many functional labels associated with cardiac function, cellular localization, transport, and potassium signalling. Clusters 2 and 3 are solely characterized by plasticity and transcription functions, respectively. Cluster 4 is characterized by metabolism, stress response, and hydrolase activity-associated functional terms and unites almost exclusively SiM-associated genes. Unclustered genes do not necessarily lack a known function, but do not have the amount of relatedness with enough genes in our pool to form a separate cluster. Gray arrows indicate gene-function associations, while gray lines indicate the borders of clusters. Red circles indicate cluster-determining labels, while color and shape indicate sampling type. The size of hubs is proportional to the correlation coefficient (absolute value) between the gene expression and anxiety. F Robustness values of genes as a function of their log2-fold change. G Correlations of amygdala gene expressions with mPFC gene expression or anxiety variables. Left piechart: percent of significant correlations between amygdala and mPFC qPCR results. middle: percent of significant correlations between amygdala gene expression and SiMs, SuMs, COMPs or aversive behavior. right: percent of amygdala genes that correlate with both anxiety and mPFC expression. Experiments in this figure were done with male Wistar rats. All statistical results are presented in Table 1 and Supplementary Tables 1–3.