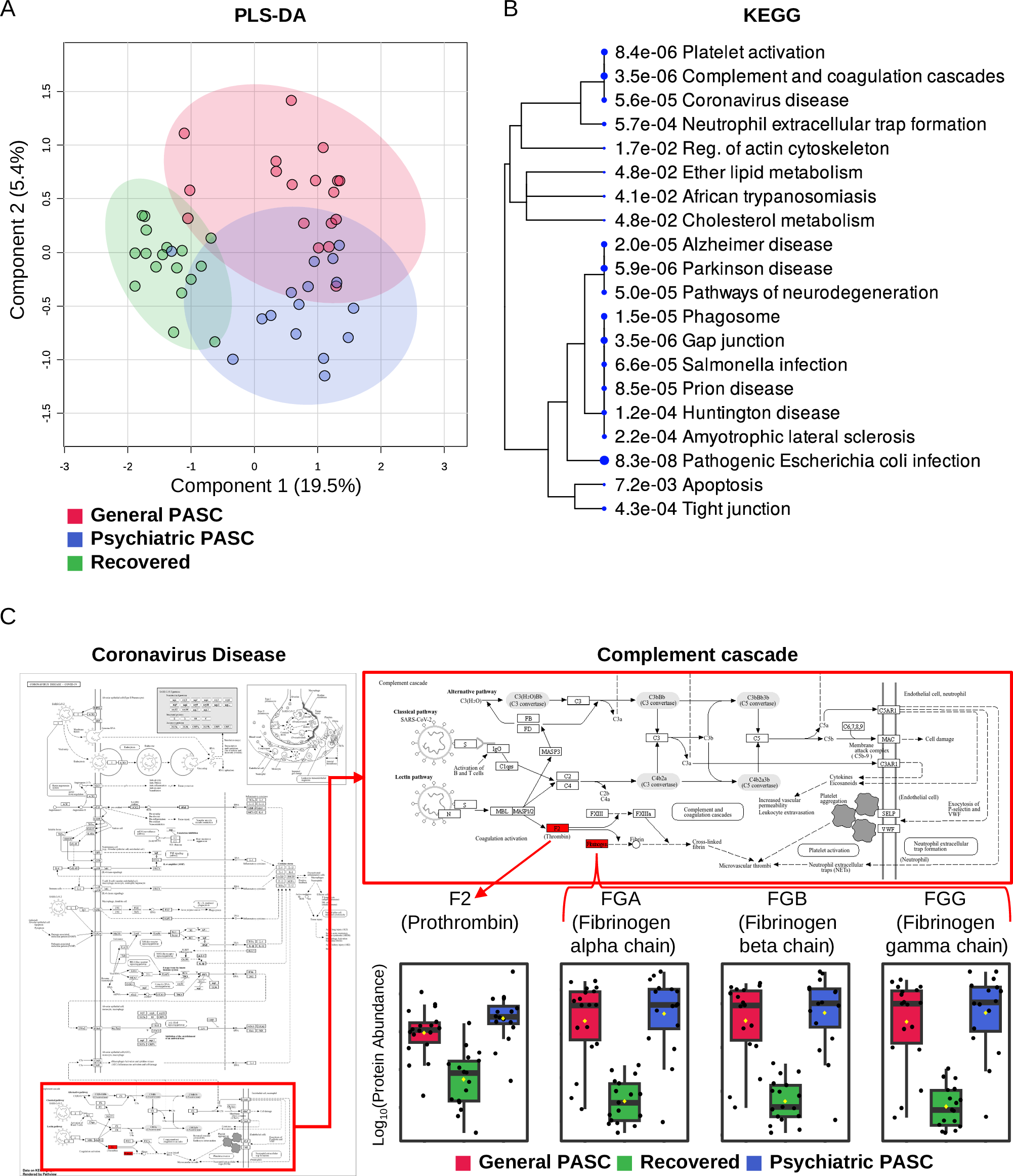
Fig. 1: Features of dried blood proteome from patients with COVID-19.

A PLS-DA analysis results of dried blood proteome in 51 PASC samples; B KEGG pathway for 17 proteins with significant differences through ANOVA statistical analysis between the three groups corresponding to psychiatric PASC, general PASC, and recovered. The number express P-value, and the size of the circle represents the number of genes included in the pathway. C Location of proteins involved in the Coronavirus disease pathway among 17 significant proteins and expression patterns of proteins by group.