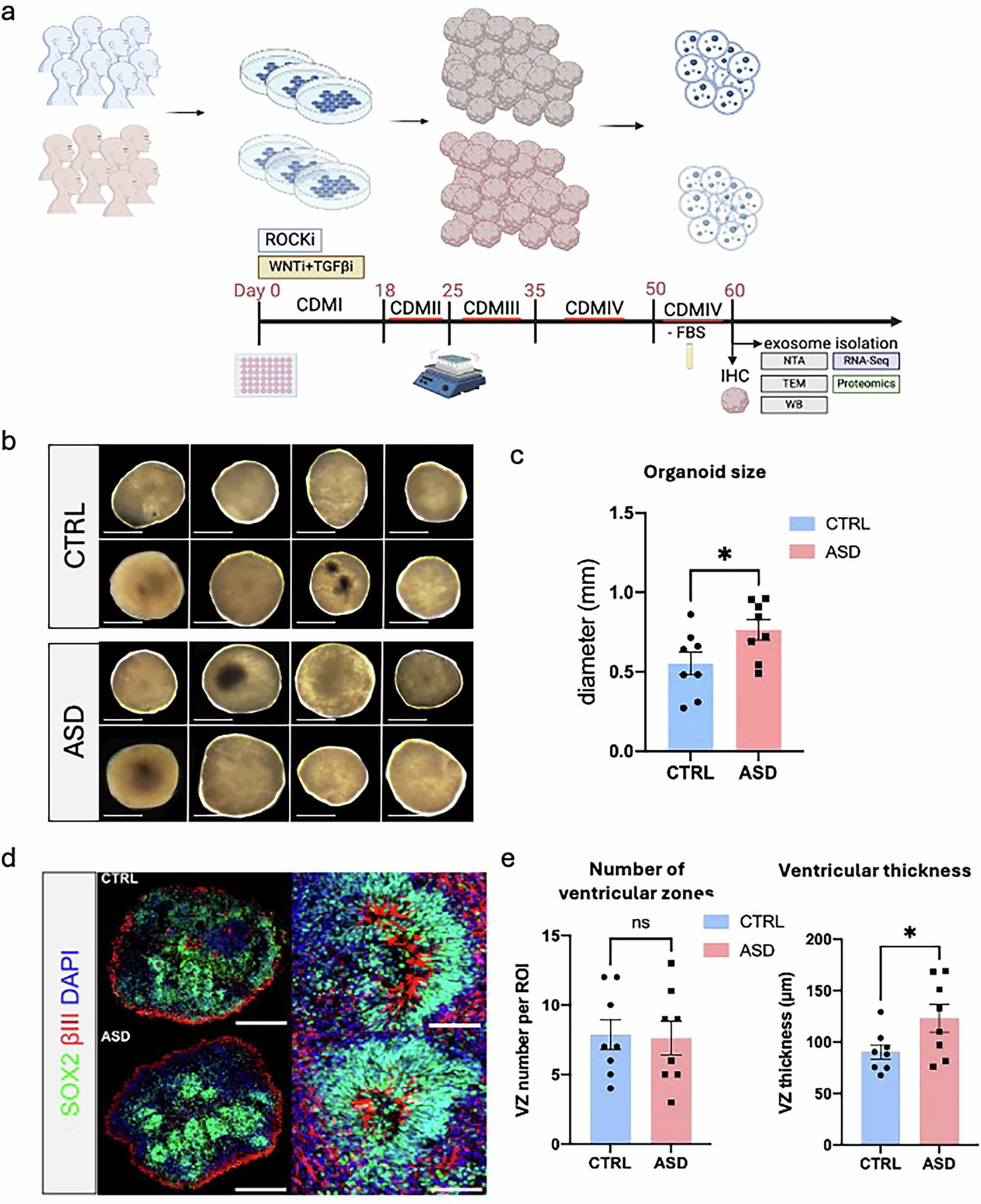
Fig. 1: Forebrain organoids generated from iPSC lines derived from healthy controls and individuals with ASD.

a Schematic depicting experimental design and timeline. Briefly, forebrain organoids were generated using a previously described protocol [59]. At 60 DIV, media was collected, and EVs were isolated, followed by subsequent analysis. b Light microscopy images of representative brain organoids at 60 DIV from all 16 lines used in the study. c Bar graph depicts average size of organoids derived from CTRL and ASD lines (n = 8 lines per group; n = 3 organoids per line; Student’s t-test). d Representative images of SOX2 (green), β-III-tubulin (red) and DAPI (blue) immunostaining in CTRL and ASD organoids to assess proliferative and neurogenic zones. e Quantifications of ventricular-like zone density and thickness across 16 organoid lines used in the study (n = 8 lines per group; n = 3–10 organoids per line). Scale bar = 0.25 mm in b; 500 µm in d. Data is represented as mean ± SEM, p < 0.05, Student’s t-test.