Fig. 1: Generation and verification of G6PD CKO mice.
From: G6PD deficiency in brain induces schizophrenia-like behaviors and synaptic dysfunction

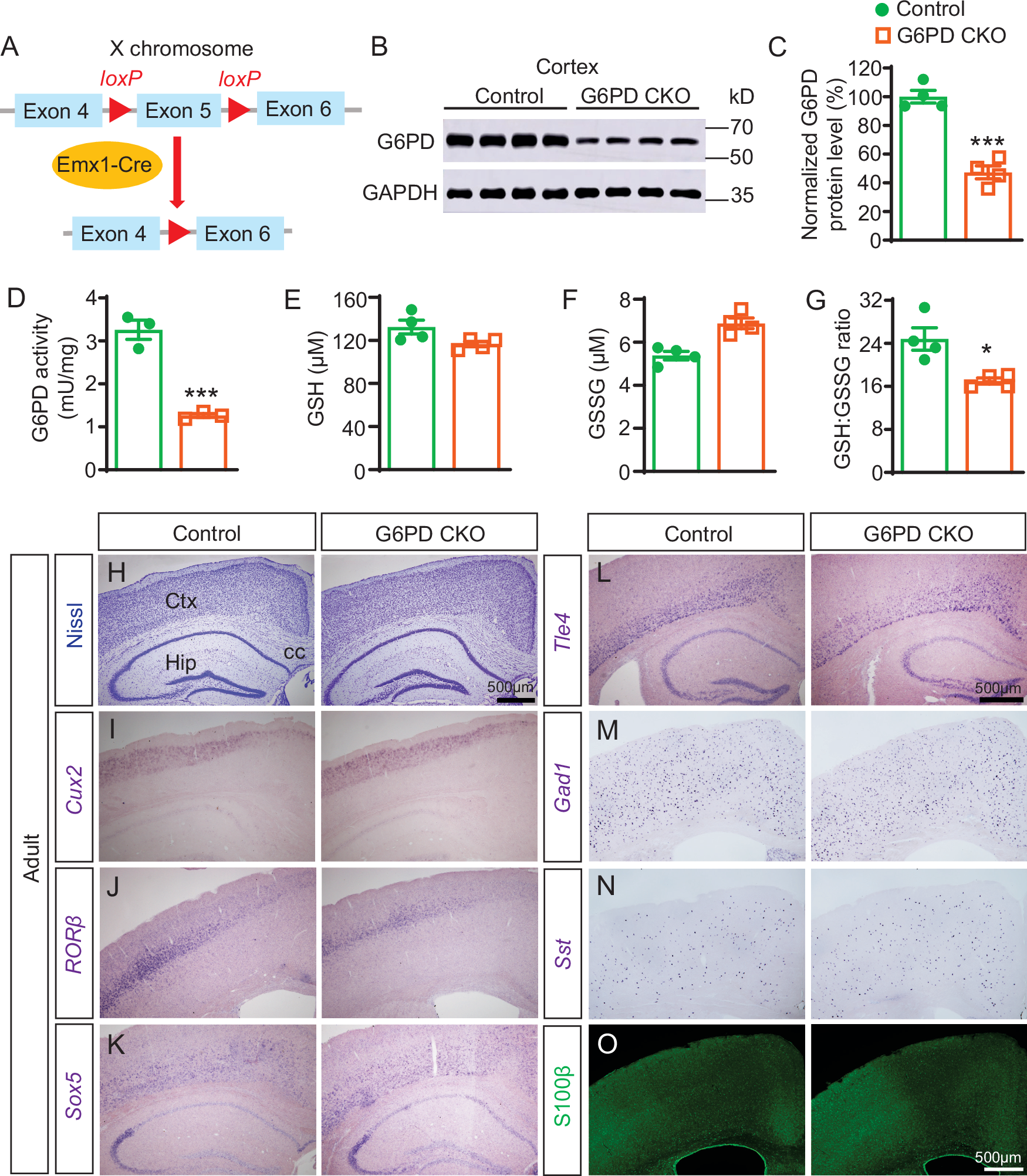
A Strategy for generating G6PD CKO mice: Floxed G6PD mice were crossed with Emx1-Cre mice to delete exon 5 in the cerebral cortex and hippocampus, resulting in G6PD CKO mice. B, C Western blot analysis shows a significant reduction in G6PD protein levels in cortical samples from G6PD CKO mice compared to controls. D G6PD enzymatic activity is significantly decreased in G6PD CKO mice compared to controls. E, F Levels of GSH and GSSG in cortical tissue are comparable between G6PD CKO and control mice. G The ratio of GSH to GSSG is significantly decreased in G6PD CKO mice compared to controls. H Nissl staining reveals no gross morphological changes in the brains of G6PD CKO mice compared to controls. Ctx, cortex; cc, corpus callosum; Hip, hippocampus. I–N In situ hybridization of layer marker genes (Cux2, RORβ, Sox5 and Tle4) and interneuron marker genes (Gad1 and Sst) in the cerebral cortex shows no apparent changes in expression between G6PD CKO and control mice. O Immunofluorescent staining of astrocytic marker gene, S100β, in the cerebral cortex shows no apparent changes in expression between G6PD CKO and control mice. Bar graphs are presented as mean ± SEM. *p < 0.05, ***p < 0.001 (two-tailed Student’s t-test). Scale bars: 500 μm.