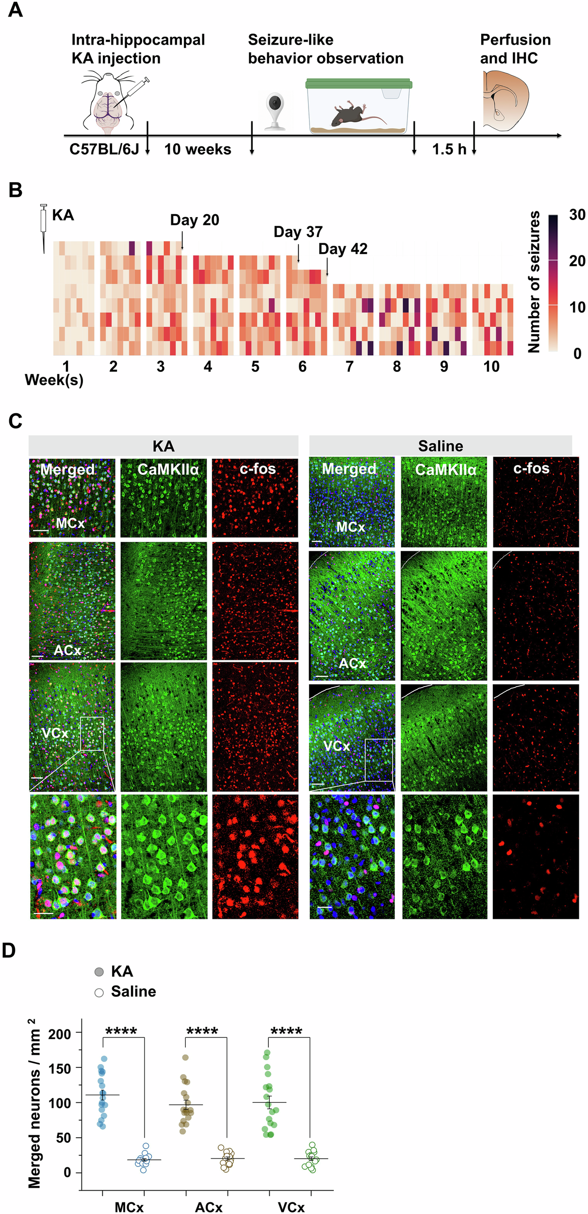
Fig. 4: C-fos expression reveals cortical excitatory neuronal hyperactivity after kainic acid (KA)-induced chronic seizures.
From: Upregulation of CCK3R leading to the suppression of chronic seizures

A Schematic illustration of the experimental timeline used to develop a mouse model of chronic seizure. B Heat maps of the number of seizures detected daily in KA-injected mice (N = 8). C Confocal images of co-labeling of CaMKII and c-fos from MCx, ACx, and VCx of mice injected with KA and saline (scale bars: 100 µm, 50 µm). D Group data showing the co-labeling of CaMKII and c-fos in the two groups (mice injected with KA, N = 5; mice injected with saline, N = 5; one-way ANOVA with Tukey’s post hoc test, ****P < 0.0001). MCx Motor Cortex, ACx Auditory Cortex, VCx Visual Cortex, ANOVA analysis of variance.