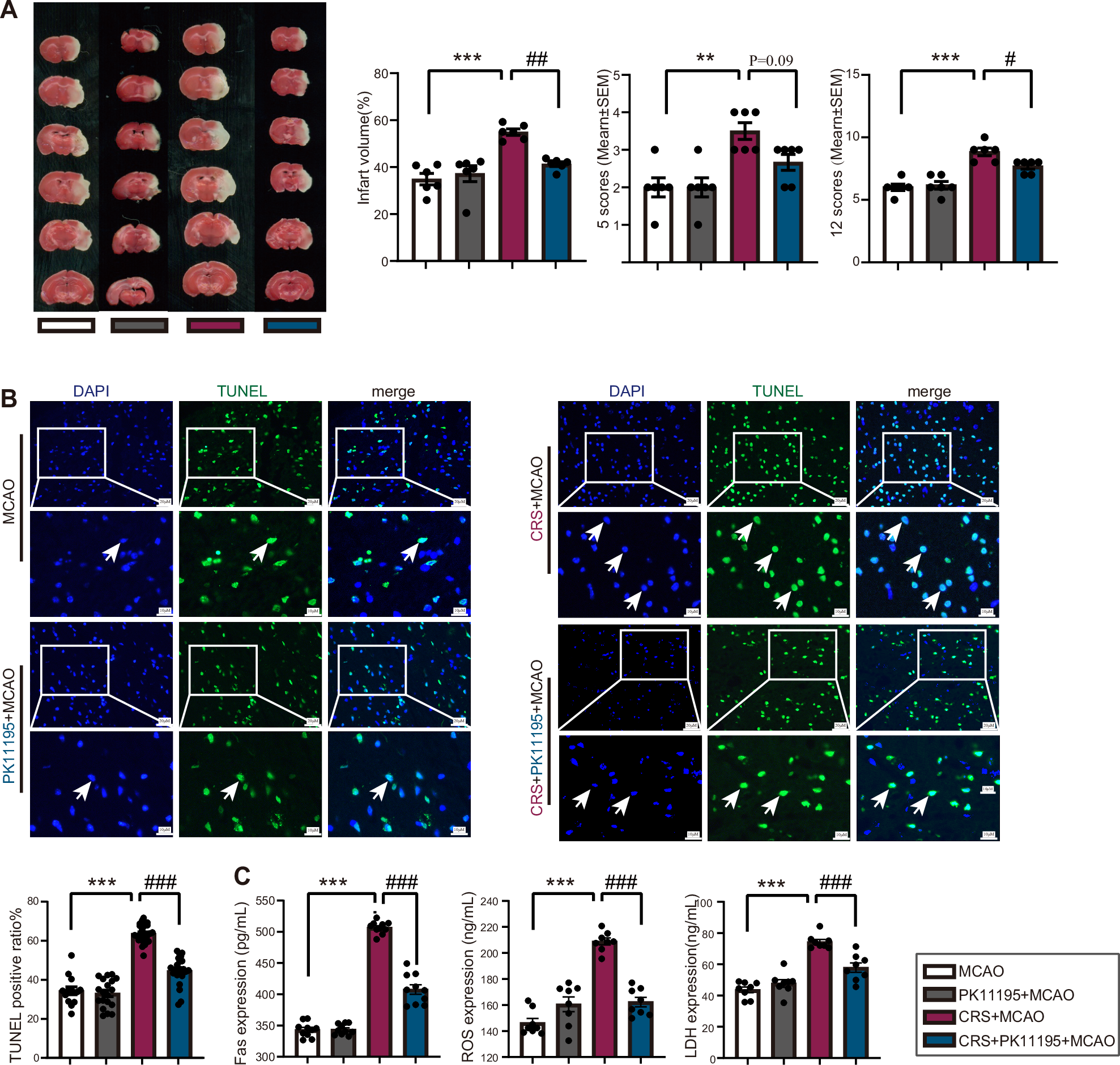
Fig. 5: Reduced CRS aggravating Brain Damage in MCAO by PK11195.

A TTC staining illustrated infarct volumes in MCAO with or without TSPO antagonist (PK11195) at 48 h after reperfusion. PK11195 decreased mental stress-aggravated stroke injuries at 48 h after reperfusion (p < 0.01). Neurological deficit in MCAO at 48 h after reperfusion by using the 5-point and 12-point scoring systems. PK11195 alleviated mental stress worsening neurological deficits in MCAO at 48 h after reperfusion (p < 0.05). B TUNEL assay was tested at 24 h after reperfusion, showing PK11195 decreased the positive ratio of CRS aggravating apoptosis cells in brain after MCAO (p < 0.001). C PK11195 decreased the increasing expression of Fas (p < 0.001), ROS (p < 0.001) and LDH (p < 0.001) upon CRS in the brain. *: CRS vs control. #: CRS vs CRS + PK11195. Data are presented as mean ± SEM.