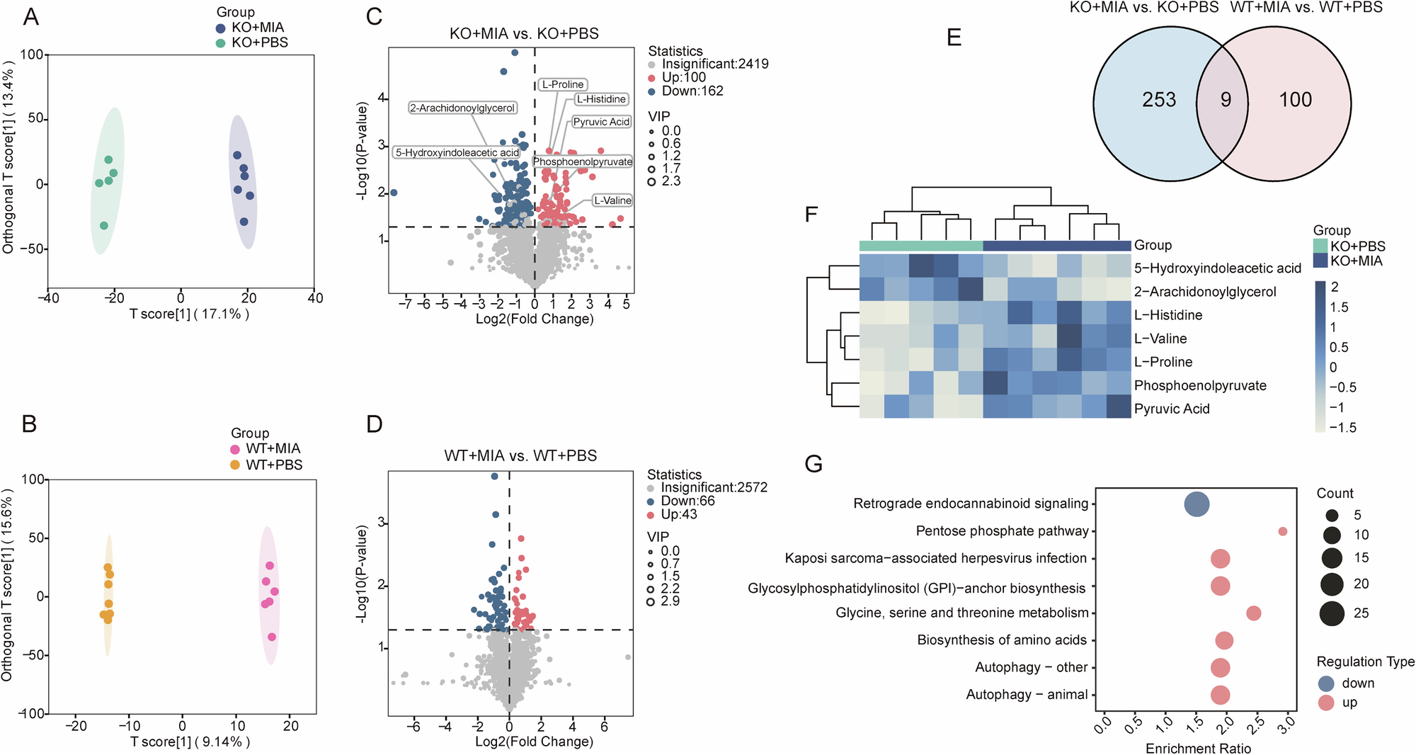
Fig. 2: Serum untargeted metabolomics reveals maternal metabolic disturbances.

A Orthogonal partial least squares discriminant analysis (OPLS-DA) of KO + MIA vs. KO + PBS. B OPLS-DA analysis of WT + MIA vs. WT + PBS. C Volcano plot for KO + MIA vs. KO + PBS (P < 0.05 and VIP ≥ 1.5). D Volcano plot for WT + MIA vs. WT + PBS (same threshold). E Venn diagram of shared/unique differential metabolites (DEMs) between comparisons. F Cluster heatmap of primary metabolites in KO + MIA vs. KO + PBS. G Kyoto Encyclopedia of Genes and Genomes pathway enrichment of Nod2−/− specific DEMs. Sample size: n = 6 per group.