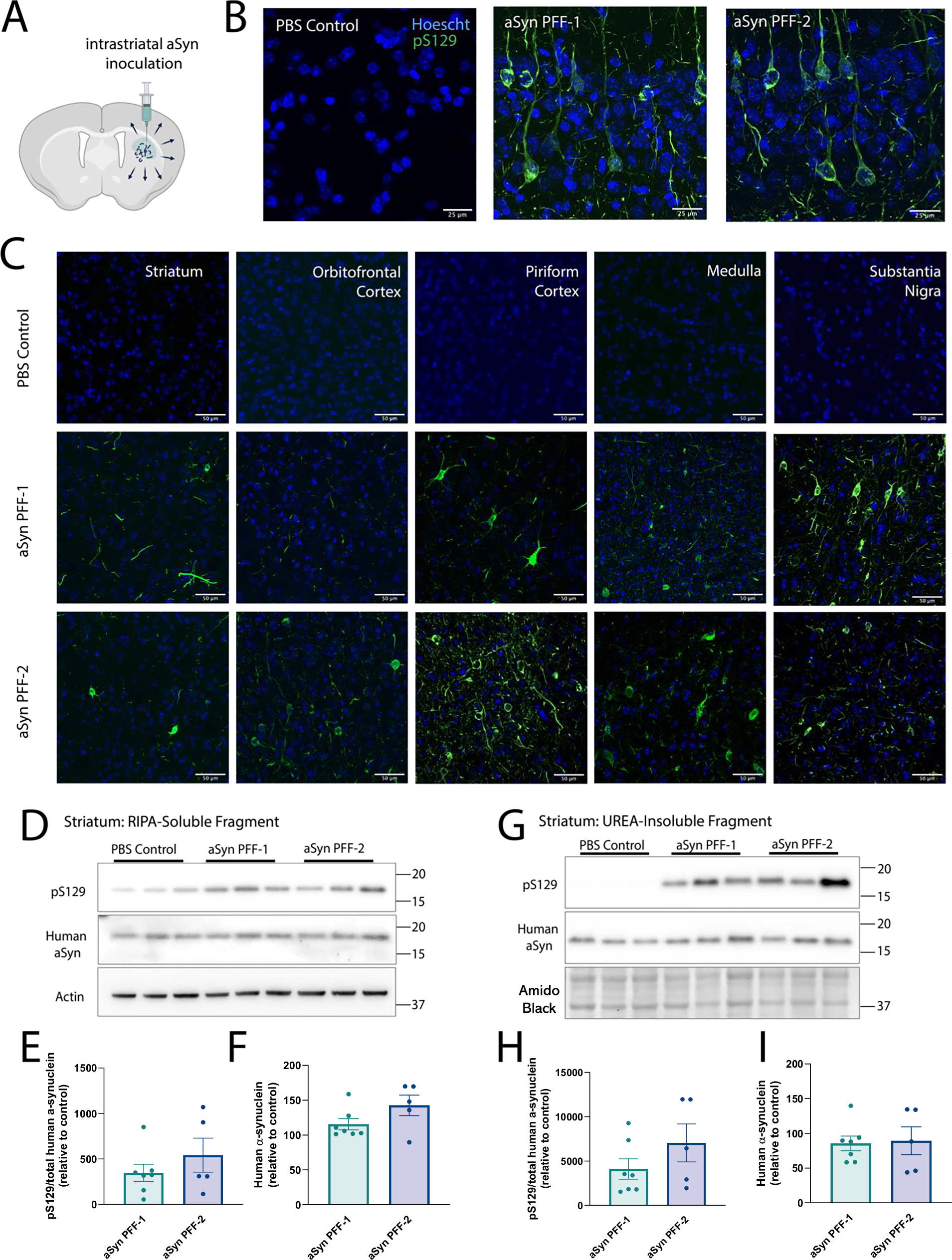
Fig. 3: Propagation of aggregated α-synuclein following inoculation of pre-formed fibrils in vivo.
From: Impairment in stimulus-response learning as a cognitive biomarker in a model of synucleinopathy

A aSyn PFF-1, PFF-2 or PBS control was unilaterally injected into the right dorsal striatum. Brains for immunohistochemistry (B, C) and immunoblots (D-I) were collected at 16 weeks post injection. B Immunostained brain slices imaged at 63X on a Leica Stellaris 5 Confocal Microscope for aSyn phosphorylated at S129 (green= pS129; blue= Hoescht), scale bar 25 µm. C Although inoculation was localized within the dorsal striatum, pathology spread to many areas including orbitofrontal cortex, piriform cortex, medulla, and substantia nigra. 40X, Leica Stellaris 5 Confocal Microscope, scale bar 50 µm. D–I To quantify this pathology further, protein extract from the striatum of PFF- and PBS-inoculated mice were extracted and quantified with immunoblots. D–F The levels of pS129 and total human aSyn found in the detergent-soluble (RIPA) fractions from PFF-1 and PFF-2 samples were expressed as the percentage fold change relative to PBS samples. No significant differences were found between PFF-1 and PFF-2 when comparing pS129 (unpaired t-test, p > 0.05) or human aSyn (unpaired t-test, p > 0.05). G–I The levels of pS129 and total human aSyn found in the detergent-insoluble fractions (UREA solubilization of RIPA-insoluble pellets) were expressed in the same way as the detergent-soluble fractions (RIPA). No significant differences were found between PFF-1 and PFF-2 when comparing pS129 (unpaired t-test, p > 0.05) or human aSyn (unpaired t-test, p > 0.05). Graphics made with Biorender.com.