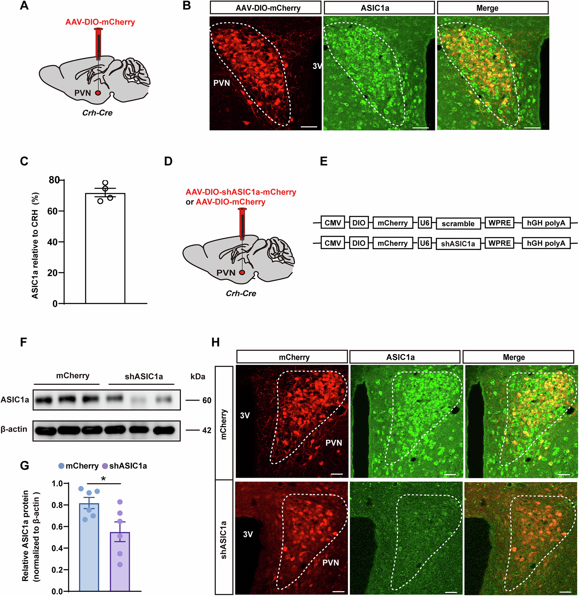
Fig. 2: ASIC1a neurons in the PVN that co-localize with CRH neurons.

A Experimental paradigm for viral injection of AAV-DIO-mCherry in Crh-Cre mice. B, C Representative images (B) and statistical data (C) showing ASIC1a (green) neurons in the PVN co-localized with CRH (red) neurons. Scale bars, 50 μm. D Experimental paradigm for viral injection of AAV-DIO-shRNA in Crh-Cre mice. E Schematic illustration of the construction strategy for ASIC1a knockdown. F, G Representative Western blot images (F) and quantification (G) demonstrating that AAV-DIO-shASIC1a injection reduced ASIC1a expression in the PVN (n = 6 per group). *p < 0.05 (unpaired t-test). H Immunofluorescence images showing mCherry-positive neurons co-labeled with ASIC1a in the AAV-mCherry and AAV-shASIC1a groups. Scale bars, 50 μm. See also Supplementary Data 2.