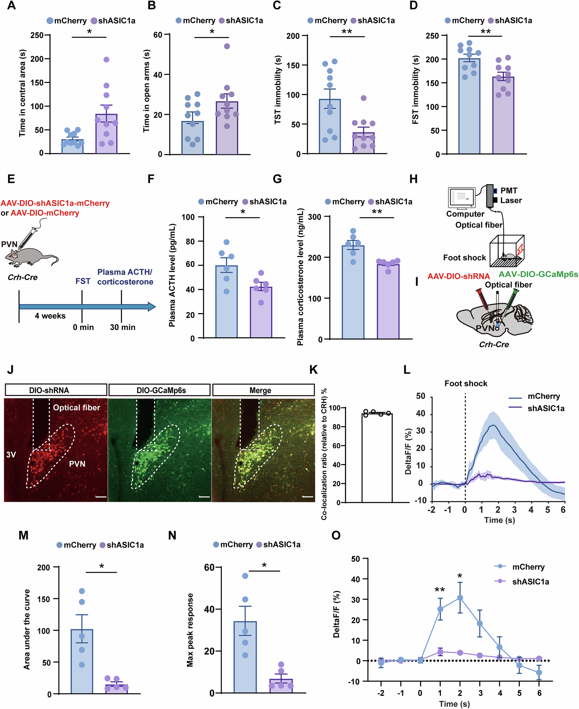
Fig. 3: Knockdown of ASIC1a decreased the CRHPVN neuronal activity and ameliorated anxiety- and depression-related behaviors.

A-D Behavioral effects of the genetic knockdown of ASIC1a in CRHPVN neurons. Figure 3A shows the open-field test (OFT), Fig. 3B shows the elevated plus maze (EPM), Fig. 3C shows the tail suspension test (TST), and Fig. 3D shows the forced swimming test (FST), demonstrating significant behavioral differences between the AAV-mCherry group and the AAV-shASIC1a group (n = 10 per group). *p < 0.05, **p < 0.01 (unpaired t-test). E Experimental paradigm for blood collection following forced swimming. F, G Plasma ACTH levels (F) and corticosterone levels (G) were significantly reduced in the AAV-shASIC1a group compared to the AAV-mCherry group after forced swimming (n = 6 per group). *p < 0.05, **p < 0.01 (unpaired t-test). H Schematic of the real-time optical fiber photometry assay. I Experimental paradigm for viral injection of AAV-shRNA and AAV-DIO-GCaMP6s in Crh-Cre mice. J, K Representative images (J) and statistical data (K) showing AAV-shRNA and AAV-DIO-GCaMP6s expression in the PVN. Scale bars, 50 μm. L-O Calcium activity analysis of CRHPVN neurons in the AAV-shASIC1a group compared to the AAV-mCherry group. Figure 3L shows average calcium activity, Fig. 3M shows the area under the curve, Fig. 3N shows the maximum peak value, and Fig. 3O shows calcium signals at specific time points (n = 5 per group). *p < 0.05, **p < 0.01 (unpaired t-test and two-way ANOVA). See also Supplementary Data 2.