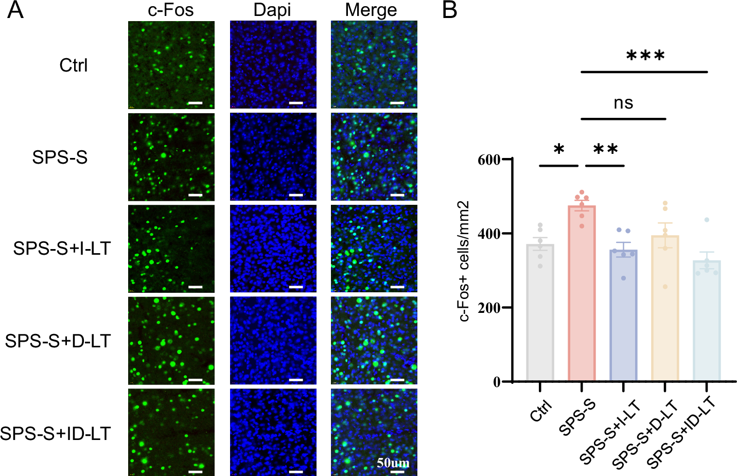
Fig. 4: The effect of phototherapy on c-Fos expression in infralimbic cortex (IL).
From: Preventing traumatic stress–induced behavioral abnormalities in rats with blue light phototherapy

A Schematic diagram of immunofluorescence results in the IL region. B Statistical diagram of c-Fos density results in the IL region. *P < 0.05, **P < 0.01, ***P < 0.001, ns, no statistical difference. Each group, n = 6, one-way ANOVA.