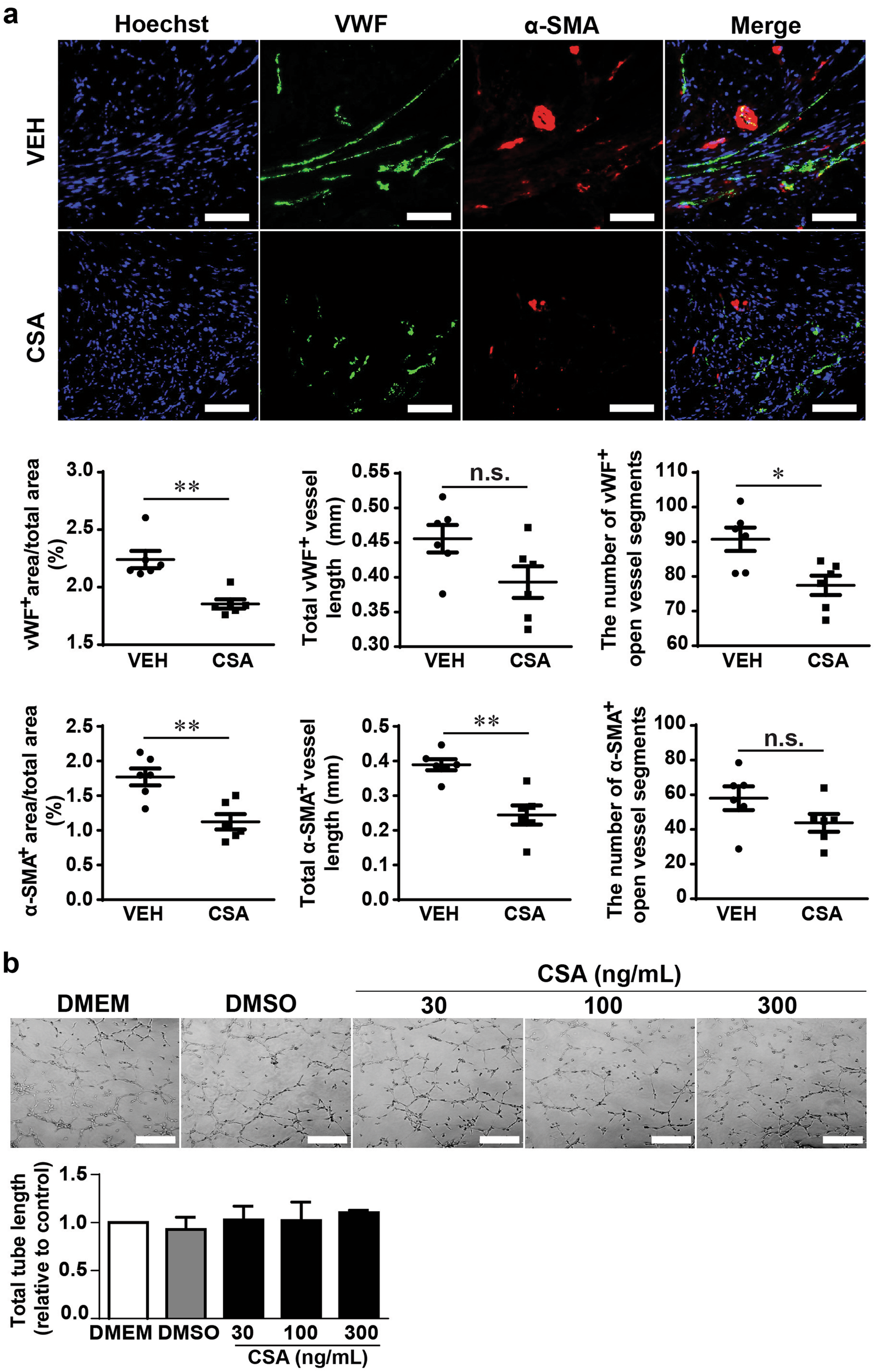
Fig. 9

Effects of CSA on the vascularization of the heart after prolonged myocardial I/R and HUVEC tube formation. a Representative images and average analysis results of infarcted-zone and border-zone vascularization 4 weeks after MI in the VEH and CSA groups. Vascularization was assessed in 3 sections of each heart (n = 6). Scale bar = 50 μm. b Representative images and average analysis results of capillary-like tube formation by human umbilical vein endothelial cells (HUVECs) after CSA 30, 100, 300 ng/ml treatments for 6 h (summarized data from 3 replicates). Scale bar = 100 μm. VEH vehicle (control group), CSA cyclosporine A (treatment group), vWF von Willebrand factor, α-SMA α-smooth muscle actin. Data are shown as the mean ± SE; n.s. means no significance, *P < 0.05, **P < 0.01 as indicated