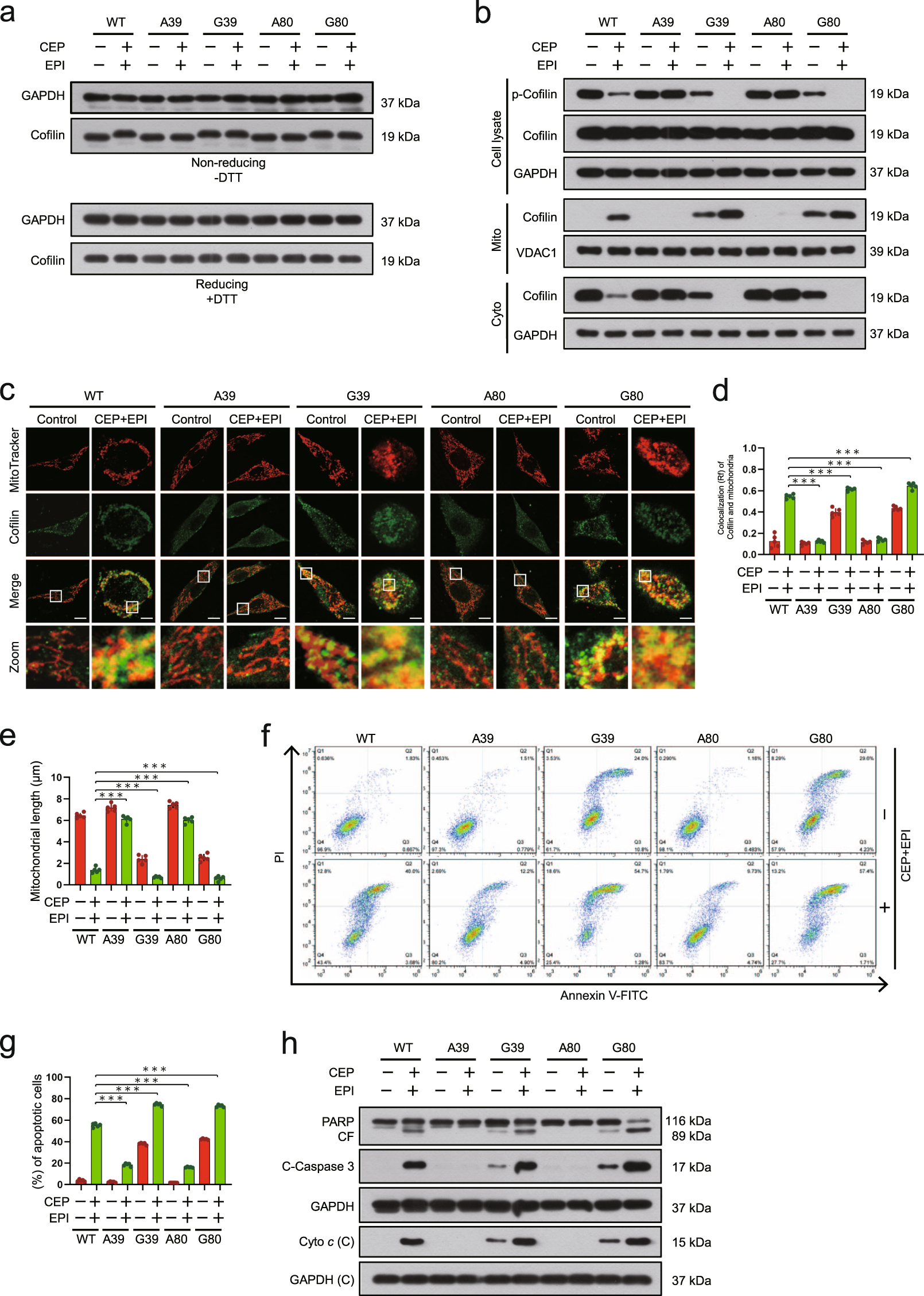
Fig. 10: Cys39 and Cys80 are key sites for combination-mediated dephosphorylation and mitochondrial translocation of cofilin.

MDA-MB-231 cells expressing either WT-cofilin or cysteine-to-glycine mutants of cofilin (C39G and C80G) or cysteine-to-Ala (C39A and C80A) were treated without or with combination of cepharanthine/epirubicin for 48 h. a The expression of cofilin was analyzed either by nonreducing SDS-PAGE (left, DTT) or by reducing SDS-PAGE (right, +DTT). b Whole cell lysates, cytosolic and mitochondrial fractions were prepared and subjected to Western blot by using antibodies against phospho-cofilin and cofilin. c Mitochondrial morphology was determined by MitoTracker Red CMXRos staining and confocal microscopy. Scale bars, 10 μm. d The Pearson’s correlation coefficient (R2) of cofilin and MitoTracker colocalization was from 50 cells of five independent experiments. e Mitochondrial length was measured with ImageJ software. 50 cells of 5 independent experiments. f, g apoptosis was determined by Annexin V-FITC/PI staining and flow cytometry. h Western blot was performed to determine the expression of PARP, cleaved-PARP (CF), C-caspase 3 and cytochrome c in cytosolic fraction. Data represented as mean ± SD (n = 5, ***P < 0.001, Student’s two-tailed unpaired t-tests).