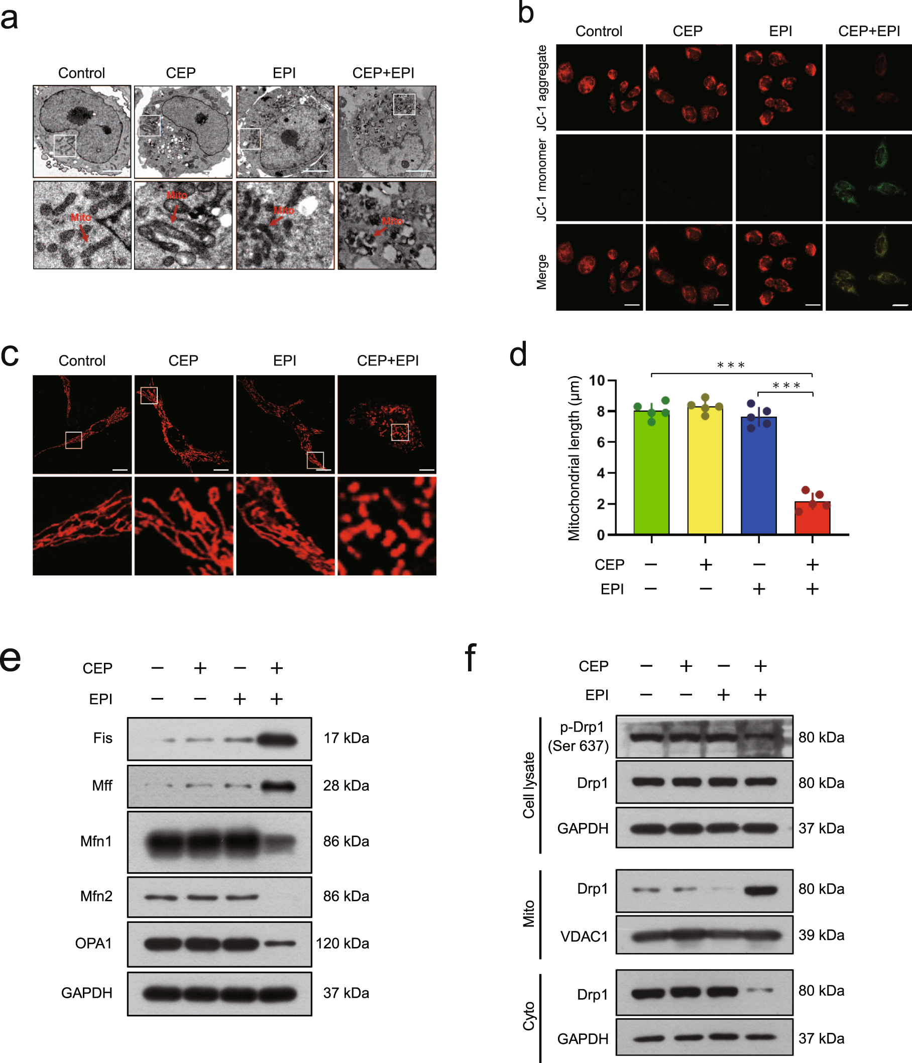
Fig. 3: Combination of cepharanthine/epirubicin induces mitochondrial fission.

MDA-MB-231 cells were treated without or with cepharanthine or epirubicin alone or combination of cepharanthine/epirubicin for 48 h. a Representative images of transmission electronic microscopy. b The mitochondrial membrane potential (MMP) was detected by JC-1 staining. c Mitochondrial morphology was determined by MitoTracker Red CMXRos staining and confocal microscopy. Scale bars, 10 μm. d Mitochondrial length was measured with ImageJ software. 50 cells of 5 independent experiments (mean ± SD, ***P < 0.001, Student’s two-tailed unpaired t-tests). e Western blot was performed to detect the expression of Fis1, MFF, Mfn1, Mfn2 and OPA1. GAPDH was used as loading control. f Whole cell lysates (Cell lysate), cytosolic (Cyto) and mitochondrial (Mito) fractions were prepared and subjected to Western blot by using antibody against Drp1 and phospho-Drp1. GAPDH and VDAC1 were used as loading control.